Можно ли осциллятор ОП-240 «Огниво» подключить к инвертору? — Документации и схемы
#1 Rolli
Отправлено 06 February 2014 19:02
Можно ли к инвертору для ручной дуговой сварки подключать ОП-240 «Огниво» и другие осцилляторы последовательного включения?
- Наверх
- Вставить ник
#2 Илария
Отправлено 06 February 2014 19:10
Rolli, можно, даже больше скажу — так делают. Только вот схемы подключения я не знаю, самой бы было любопытно посмотреть. И если собирать такой пост — источник питания (AC или DC), осциллятор, то ещё балластник положен.
Всё кажется таким понятным, пока не начнёшь кому-нибудь объяснять.
- Наверх
- Вставить ник
#3 валера1963
Отправлено 06 February 2014 21:38
Rolli, можно, даже больше скажу — так делают. Только вот схемы подключения я не знаю, самой бы было любопытно посмотреть. И если собирать такой пост — источник питания (AC или DC), осциллятор, то ещё балластник положен.
ОП-240 последовательное подключение. Питание от вторичной обмотки сварочного трансформатора 60 вольт.
- Наверх
- Вставить ник
#4 Rolli
Отправлено 09 February 2014 16:14
Ну понятно — активное сопротивление (резистор) включается параллельно выводам инвертора (между инвертором и осциллятором), чтобы пустить ток осциллятора в обход инвертора.
Кто в курсе — как у ОП-240 обстоит с долговечностью, надёжностью, ремонтопригодностью?
- Наверх
- Вставить ник
#5 Илария
Отправлено 09 February 2014 16:27
А схему подключения мог бы кто- нибудь дать? Желательно, чтобы и балластный реостат присутствовал.
Всё кажется таким понятным, пока не начнёшь кому-нибудь объяснять.
- Наверх
- Вставить ник
#6 валера1963
Отправлено 09 February 2014 19:32
Ну понятно — активное сопротивление (резистор) включается параллельно выводам инвертора (между инвертором и осциллятором), чтобы пустить ток осциллятора в обход инвертора.
Кто в курсе — как у ОП-240 обстоит с долговечностью, надёжностью, ремонтопригодностью?
Читайте внимательней! ОП-240 питание 60 вольт переменка. Не для инвертора это чудо.
- Наверх
- Вставить ник
#7 Rolli
Отправлено 10 February 2014 14:51
Так 60 вольт переменного тока, 100 ватт — это на питание осциллятора. А сварочный ток (на силовых выводах) может быть и переменный, и постоянный, до 200 ампер.
Напряжение питания можно подвести от отдельного маломощного трансформатора.
И не обязательно использовать именно балластный реостат для сварки от многопостовых источников. Подойдёт любой резистор с достаточным сопротивлением и мощностью.
- Наверх
- Вставить ник
#8 greenD
Отправлено 05 March 2014 16:19
Здравствуйте.
Прошу прощения что вмешиваюсь, не могли бы Вы ответить на некоторые вопросы по осциллятору ОП-240:
На схеме паспорта питание осциллятора (60В) идет от клемм сварочного аппарата.
1. А если оно будет ниже или выше 60В? Какие допустимые границы?
2. Или лучше купить блок питания на 60В-10Вт?
3. При сварке на постоянном токе, осциллятор лучше подключить к клемме ‘+’ или ‘-‘?
4. Возможен ли пробой между сварочными проводами напряжением от осциллятора до под’жига дуги, если, допустим, сварочные провода будут находиться в связке?
5. Какое расстояние должно быть между сварочными проводами чтобы сварка не началась бесконтрольно между сварочными проводами?
Опасения возникли после прочтения вот этой темы:
http://www.electrik….showtopic=25041
Собираюсь использовать совместно со сварочным аппаратом BEST 150
Сообщение отредактировал greenD: 05 March 2014 16:20- Наверх
- Вставить ник
#9 валера1963
Отправлено 05 March 2014 22:54
Собираюсь использовать совместно со сварочным аппаратом BEST 150
Суть сего изобретения осциллятор-стабилизатор.
Электрод зажигает хорошо. Использовать для РАДС на переменном токе ну очень сомнительно. По ремонту прост.( диодный мост 8 ампер. 4 конденсатора. 1 резистор. тиристор ку202н. 2 стабилитрона кс221а . катушка зажигания. выходной трансформатор ферритовое кольцо 13 витков. разрядник из винта м5.)
- Наверх
- Вставить ник
#10 greenD
Отправлено 07 March 2014 20:59
валера1963, то есть нужно закрыть глаза и пробовать. Сгорит, так починить не сложно
- Наверх
- Вставить ник
#11 валера1963
Отправлено 07 March 2014 22:09
валера1963, то есть нужно закрыть глаза и пробовать.
Сгорит, так починить не сложно
Осциллятор то не сгорит. А как поведёт себя инвертор трудно сказать. Однозначно на выходные клемы аппарата нужно ставить защитный конденсатор например мбгч-1-1 Мкф 500 в. ОП-240 вырабатывает высокое напряжение 3 Кв. без защитного конденсатора пробьёт выпрямитель на аппарате. Питание осциллятора ОП-240 переменный ток 60-80 вольт, значит отдельный источник ну и конечно коммутация. На постоянном токе осциллятор возбуждает дугу и отключается. Для РАДС осциллятор бывает иногда нужен, а для РДС ну не к чему весь этот «огород».
- Наверх
- Вставить ник
#12 greenD
Отправлено 08 March 2014 17:15
Осциллятор то не сгорит. А как поведёт себя инвертор трудно сказать. Однозначно на выходные клемы аппарата нужно ставить защитный конденсатор например мбгч-1-1 Мкф 500 в. ОП-240 вырабатывает высокое напряжение 3 Кв. без защитного конденсатора пробьёт выпрямитель на аппарате. Питание осциллятора ОП-240 переменный ток 60-80 вольт, значит отдельный источник ну и конечно коммутация. На постоянном токе осциллятор возбуждает дугу и отключается. Для РАДС осциллятор бывает иногда нужен, а для РДС ну не к чему весь этот «огород».
Конденсатор параллельно клеммам, замкнуть им выводы?
Все таки отдельное питание нужно ему? Что посоветуете взять, недорогое?
Что такое коммутация?
Мне и надо чтоб дуга зажглась бесконтактно, пусть осциллятор потом отключается. Постоянная дуга после этого будет поддерживаться уже за счет тока
- Наверх
- Вставить ник
#13 валера1963
Отправлено 08 March 2014 22:19
Конденсатор параллельно клеммам, замкнуть им выводы?
Конденсатор параллельно клемам + и — сварочного источника.
Питание ОП-240 переменный ток, подойдёт любой трансформатор 60-100 Вт. 220 / 60-80 вольт. Коммутация это кнопка, тумблер или реле которое вкл. или выкл. источник потребления электроэнергии. В Вашем случае это ОП-240.
- Наверх
- Вставить ник
#14 greenD
Отправлено 09 March 2014 10:39
Спасибо огромное. Вот ведь какой я молодец, что решил подсуетиться и узнать по больше про этот осциллятор! Так бы просто сжег бы его или сварочник бы сжег! Спасибо, Валера1963, спасибо огромное! Конденсатор на 1 мкф?
- Наверх
- Вставить ник
#15 валера1963
Отправлено 10 March 2014 22:43
конденсатор на 1 мкф?
От 0,5 до 3,6 Мкф.
- Наверх
- Вставить ник
#16 greenD
Отправлено 25 May 2014 18:44
Не зажигает дугу осциллятор Подключил все как по паспорту. Красная лампа на осцилляторе зажглась. Плоскогубцами деталь и держак с вольфрамычем проверил — искрит, все под напряжением. Подвожу держак с вольфрамычем к заготовке… не зажигает! Подвожу вот почти до контакта… не зажигает! Давал питание осциллятору и через клемы сварочника (постоянное напряжение), и через трансорматор с 64-67Вт (переменное напряжение). На сварочнике повышал/понижал ток 30А-60А. Не зажигает. Что это может быть?
Прикрепленные изображения
Сообщение отредактировал greenD: 25 May 2014 21:49
- Наверх
- Вставить ник
#17 tehsvar
Отправлено 25 May 2014 19:37
Газ подключали?
- Наверх
- Вставить ник
#18 greenD
Отправлено 25 May 2014 19:53
Газ подключали?
Да, подключил.
Я вот не пойму, в начале нужно включить осциллятор, а потом сближать вольфрамыча с деталью, или сначала сблизить, а потом уже осциллятор включать?
Переменное напряжение к осциллятору пускаю через вот этот трансформатор:
он чутка изменен, питается от 220В и дает с Клем 5-110 64 В, а с клем 0-110 67 В. Может дело в нем?
Прикрепленные изображения
Сообщение отредактировал greenD: 26 May 2014 21:28
- Наверх
- Вставить ник
#19 greenD
Отправлено 26 May 2014 21:28
Сегодня копался и если поднести электрод к заготовке меньше чем на 1 мм, после чего включить осциллятор, то проскакивает искра, но дуга не зажигается. Такое ощущение, что осциллятору не хватает то ли мощности, то ли тока.
- Наверх
- Вставить ник
#20 валера1963
Отправлено 26 May 2014 22:56
Сегодня копался и если поднести электрод к заготовке меньше чем на 1 мм, после чего включить осциллятор, то проскакивает искра, но дуга не зажигается. Такое ощущение, что осциллятору не хватает то ли мощности, то ли тока.
Проверьте искру в разряднике (предварительно подав переменное напряжение). Ваш трансформатор вполне подойдет. А вообще на ОП-240 не стоит возлагать больших надежд.
- Наверх
- Вставить ник
Осциллятор оп 240 схема — Мастерок
Содержание
- Общая информация
- Устройство
- Принцип работы
- Особенности
- Применение
- Вместо заключения
- Роль осциллятора при сварке алюминия
- Схема работы
- Виды
- Осциллятор для сварки алюминия своими руками
При необходимости заварить швы с дефектами или сварить металлоконструкции из стали сварщики используют электроды с покрытием и инвертор, выдающий постоянный ток.
Также в сварке нержавеющей стали часто применяются вольфрамовые электроды. Вне зависимости от выбранного электрода или модели сварочника часто возникает проблема правильного и быстрого розжига дуги. Чтобы решить эту проблему достаточно подключить в цепочку оборудования сварочный осциллятор.
В этой статье мы расскажем, что такое осциллятор в сочетании с остальным сварочным оборудованием, каков принцип действия и как применять его в своей работе.
Сварочный осциллятор для сварки алюминия или любого другого металла — это прибор, генерирующий ток высокой частоты. Благодаря этому току электрод лучше взаимодействует с поверхностью металла. Чтобы использовать осциллятор нужен сварочный аппарат и держатель электродов. В данном случае осциллятор устанавливается между ними. Наиболее известные модели осцилляторов: ОССД 300 и ОССД 400, ОП 240, ОП 400.
В целом, такие приборы работают по следующему принципу: осциллятор генерирует кратковременный электрический импульс, зажигая дугу.
Импульс исчезает сразу после розжига дуги. При этом нет необходимости в физическом контакте электрода и поверхности металла. Со стороны этот импульс выглядит, как маленький разряд молнии между концом электрода и свариваемой поверхностью. Кстати, осциллятор можно сделать своими руками.
Устройство
Большинство осцилляторов, представленных в магазинах, имеют схожее строение и состоят из выпрямителя, конденсаторов (накапливающих заряд), источника питания, отдельного узла (отвечающего за генерирование электрического импульса) с колебательным контуром и разрядником, блока управления, датчика напряжения и повышающего трансформатора. В моделях для работы с аргоном также есть газовый клапан.
Принцип работы
Прибор не просто генерирует электрический импульс, он изменяет входящее напряжение, повышая его частоту и вольтаж. Весь этот процесс занимает секунду. Давайте подробнее остановимся на принципе работы осциллятора.
Сначала запускается электрическая цепь путем нажатия на кнопку горелки.
Выпрямитель выравнивает поступающий ток, переводя его в однонаправленное состояние. Затем ток накапливается в конденсаторах. Впоследствии ток высвобождается и попадает в колебательный контур. Именно здесь повышается вольтаж. Если прибор предназначен для сварки аргоном, то одновременно открывается газовый клапан.
Образуется тот самый импульс, с виду напоминающий молнию. Он связывает конец электрода и поверхность свариваемого металла. К металлу предварительно подсоединяют кабель массы. Вот и все! Сварочный аппарат, включенный в эту цепь, позволяет сварить детали. А осциллятор сварочный (например, модель ОССД 300 или ОП 240, ОП 400) обеспечивает стабильное горение дуги.
Особенности
Существует несколько типов осцилляторов и все они применяются для конкретных задач. Но мы начнем с характеристик, которые объединяют все типы осцилляторов. Итак, все приборы способны преобразовывать ток до 5000В и повышать частоту до 500 кГц.
Теперь о различиях. Существует осциллятор для сварки алюминия или любого другого металла, который работает непрерывно.
Благодаря непрерывному действию обеспечивается стабильное горение дуги. К этому типу относится большинство современных приборов, продающихся в магазине. Такой осциллятор следует подключать последовательно, чтобы избежать повышенного напряжения, из-за которого вы можете пострадать. Не забывайте соблюдать технику безопасности на рабочем месте. С помощью таких приборов можно вести сварку с использованием малого значения тока и легко разжигать дугу. Зачастую такой осциллятор устанавливают на сварочный инвертор или трансформатор, для работы с электродами с покрытием.
Также есть осцилляторы для бесконтактного возбуждения дуги при сварке с использованием аргоновых аппаратов. Они отличаются тем, что имеют газовый клапан. Обычно сварку аргоном производят с помощью вольфрамовых электродов, которые могут часто тупиться при поджиге методом постукивания. Из-за этого шов получается неаккуратным и неровным, а дуга горит нестабильно. Вы, конечно, можете постоянно затачивать электрод, но мы все же рекомендуем использовать осциллятор.
Применение
Начинающие сварщики часто пытаются зажечь сварочную дугу методом постукивания или чирканья, даже если это требует массу времени и сил. Упростите себе задачу, ведь осциллятор сварочный специально разработан, чтобы без труда возбудить дугу и сварить цветные металлы. Вы без труда сделаете качественный и прочный шов на деталях из нержавеющей стали или алюминия. Также осцилляторы устанавливают на сварочный аппарат, предназначенный для плазменной резки.
Вместо заключения
Сварка с осциллятором (например, с моделью ОССД 300 или ОП 240) упрощает и ускоряет сварочные работы, экономя расходники. Не нужно беспокоиться о стабильности горения дуги и о том, как быстро зажечь ее. Особые умельцы могут сделать осциллятор своими руками. Испробуйте осциллятор сварочный и поделитесь своим опытом в комментариях к нашей статье. Желаем удачи!
Опции темы
Поиск по теме
Не каждый ТIG алюминий паяет. Для алюминия нужен сварочник который дугу модулирует, и площадки ВАХ со спец настройками
на самом сварочнике.
Я раньше только сварочником на переменном токе итальянце располагал. Была нужда чугун как-то заварить.
На переменке чугун не варился. Я раздобыл книгу по сварке. По этой книге собрал регулируемый выпрямитель до 200А.
Прилепил его к своему итальянцу. Переключил электроды. Взял спец электроды по чугуну (с графитом).
И все как надо приварилось. Даже дуга по другому гореть начала. Там и соблюдение полярности.
Вообщем все вышло отлично.
Сомневаюсь что алюминий можно как-то иначе без аргона сварить. Т.е. надо знать режим подачи газа, как должна дуга поджигаться, какой нужен электрод /диаметр и заточка/, и плотности тока. И какую проволоку на припой подавать.
//скорее всего мягкий алюминий, ибо любые примеси и шов – авно.
В развернутом виде все указанное – почти материал диссертации. Но это вовсе не значит, что дядя Леша из гаража в принципе не сможет эти ньюансы освоить..
нет особых проблем подключить осциллятор к абсолютно любому инвертору сварки TIG )))
Осциллятор ОП-240 Огниво AC/DC (д/бесконт.
подж. дуги) Цена: 5900.00 руб
Сварочное оборудование : . электросварочное : . осцилляторы : ОП-240 Предназначен для поджига и поддержания электрической дуги при автоматической сварке в среде защитных газов (аргона, углекислоты и т.д.), для сварки алюминия, чугуна, нержавеющей стали, а также при ручной сварке обычными электродами. Выключение осциллятора производить по мере необходимости при смене сварочных эл-ов и при длительном перерыве в процессе сварки.
или такой. Стабилизатор сварочной дуги УВК-7 (осциллятор)
Цена: 5 500 р.
Описание:
Осциллятор УВК-7 Подключается к сварочным аппаратам постоянного тока, выпрямителям, полуавтоматам, инверторам и сварочным трансформаторам отечественного или импортного производства. Устанавливается на сварочный провод с держателем, имеющим кнопку. Питается от напряжения холостого хода сварочного аппарата.
Сварочными трансформаторами с осциллятором можно варить электродами постоянного и переменного тока, а также в среде инертных газов неплавящимися электродами.
Сварка начинается с холодного электрода при токе от 0,1 А до 350 А и выше. Легко поджигает и стабилизирует дугу AC/DC в режиме ТIG и MМА. Значительно уменьшается разбрызгивание особенно при сварке металла сварочным трансформатором.
Дуга загорается, даже по ржавчине, на расстоянии 0,5 – 1,0 мм, без соприкосновения с металлом, т.е. залипания не будет (ток может быть от 0,1 А при этом электрод любого диаметра). При заданном токе, подбором диаметра электрода, можно сваривать толстые и тонкие металлы. Например: электрод диам. 4,0 мм, ток сварки 60А, – можно варить тонкий металл, а электродом диам. 2,0 мм, при том же токе – белее толстый металл, дуга при этом зажигается и горит стабильно.
КПД сварочного трансформатора увеличивается в 1,5-2 раза (а вернее используется полностью) за счет надежного зажигания и стабильного горения дуги. Позволяет работать при снижении напряжения сети до 150 В, если напряжение холостого хода более 40 В.
Сварочный аппарат постоянного тока приобретает свойство надежно варить в газовой среде кроме основного ряда черных и цветных металлов еще и сплавы Al, причем расход неплавящегося электрода диаметром более 4 мм при сварке постоянным и переменными током соизмеримы, а ток значительно меньше.
Сварочный трансформатор позволяет переменным током (электродами или в среде инертных газов) сваривать цветные металлы: медь, латунь, нержавейку, силумин, чугун и даже алюминий со сталью медью, угольным электродом легко сваривать концы сварочного провода без газа.
Вес осциллятора – от 200 до 350 грамм
Последний раз редактировалось evgen-zet; 05.11.2014 в 16:36 .
Осциллятор, который используется при сварке, служит для стабилизации и возбуждения электрической дуги. Он может работать с заводскими источниками тока, которые работают на различных видах тока. Это могут быть осциллятор на переменном или на постоянном токе. Осциллятор для сварки алюминия является генератором затухающих колебаний. В его составе имеется повышающий трансформатор, который работает на низких частотах. Его вторичное напряжение может достигать, примерно, 2-3 кВ. Также в составе имеется колебательный контур, составленный из обмотки связи, индуктивности, емкости и конденсатора блокировки.
Все обмотки осциллятора образуют трансформатор, который может действовать на высоких частотах.
Таким образом, осциллятор сварочный для сварки алюминия помогает преобразовать стандартный ток, частота которого составляет 55 Гц, в высокочастотный, частота которого может быть 1-1,5 тысяч Гц. Благодаря этому улучшается поджог электрода, а также другие важные факторы. Аппарат достаточно быстро реагирует на импульсы, так как они доходят до него за десятки микросекунд. Данное устройство подключается параллельно или последовательно в цепь трансформатора, что создает свои условия для работы оборудования.
Роль осциллятора при сварке алюминия
Сварка алюминия является очень сложным процессом, так как свойства сваривания данного металла находятся далеко не на самом высоком уровне. Благодаря воздействию этого устройства на сварочный аппарат, удается поддерживать параметры сварочной дуги в заданном положении, которое может отличаться от стандартного, в течении длительного периода времени.
При работе с данным видом металла стабильность параметров имеет большое значение, так как любое отклонение может привести к браку. Для таких условий может подойти даже самодельный осциллятор для сварки алюминия, если его правильно подготовить.
Стоит отметить, что сварка электродами с покрытием существенно уступает тем же результатам, которые получаются благодаря аргонно-дуговой сварке, поэтому осциллятор является вполне востребованным дополнительным устройством. Ток устройства не представляет опасности для мастера, если соблюдать технику безопасности. Но при ошибках можно получить большой разряд тока.
Схема работы
Схема осциллятора для сварки алюминия, включенного параллельно
Схема осциллятора, включенного последовательно
Вторичное напряжение в повышающем трансформаторе во время полупериода конденсатор заряжался, до тех пор, пока не возникнет пробой разрядника. После этого колебательный контур получается в состоянии короткого замыкания, что и помогает создавать затухающие колебания, у которых имеется резонансная чистота такие колебания, через конденсатор и обмотку прикладываются к дуговому промежутку.
Блокировочный конденсатор помогает предотвратить шунтирование другого промежутка с источником напряжения при помощи своей обмотки. Дроссель, который включен в сварочную цепь, защищает от пробоя изоляцию обмотки. Мощность такого аппарата может составлять около 250-250 Вт. Длительность импульсов не превышает десятков микросекунд.
Стоит отметить, что приборы последовательного включения на практике оказываются более действенными, так как для них не требуется установка специального источника защиты в общей цепи. Во время работы осциллятора разрядник слегка потрескивает. Искровой зазор устанавливается при помощи регулировочного винта, но данная процедура возможна только если устройство отключено от сети.
Виды
Существует два основных вида осциллятора, которые применяются в сварочном деле. Они серьезно отличаются, как по методу подключения, так и по типу работы, поэтому, нужно точно определиться с правильным выбором. Это может быть:
- Импульсный – данная разновидность используется для аппаратов, которые работают на переменном токе.
Импульсный осциллятор подключается параллельно к основному сварочному аппарату. - Непрерывный — данная разновидность используется для аппаратов, которые работают на постоянном токе. Непрерывный осциллятор подключается последователь к основному сварочному аппарату.
Также стоит выделить основные модели данного оборудования, которые производятся для сварки и являются часто используемыми в промышленности.
| Параметр | ОСП3-2М | ОСЦВ-2 | М-3 | ОСПП3-300М |
| Напряжение падания, В (все работают на переменном токе) | 220 | 65 | 200 | |
| Вторичное напряжение при холостом ходу, В | 6000 | 2300 | 2600 | 6000 |
| Ток дуги | Постоянный, переменный | Переменный | Постоянный, переменный | |
| Вид подключения к сети | Параллельно | Последовательно | ||
| Мощность потребления устройства, кВт | 0,045 | 0,08 | 0,14 | — |
| Вес, кг | 6,5 | 16 | 20 | — |
Осциллятор для сварки алюминия своими руками
Схема осциллятора для сварки алюминия своими руками должна максимально соответствовать заводской модели.
Разработка разрядника считается одним из самых сложных моментов, так как именно в нем и проходит электрическая искра. Также требуется подобрать блокировочный конденсатор вместе с колебательным контуром. Существует множество схем создания и основа успеха состоит в том, чтобы правильно подобрать компоненты. Таким образом, в итоге можно получить все те же импульсные или непрерывные осцилляторы. При выборе второго варианта в схеме еще должна присутствовать защита от высокого напряжения. Импульсный легче в изготовлении и более эффективный в работе, благодаря своей простоте.
Естественно, что техника безопасности в данном вопросу должна стоят на первом месте, так как при неправильном подключении схемы или некорректном выборе элементов все может испортиться и стать опасным для жизни и здоровья человека. Изготовлением данных вещей должен заниматься только специалист с большим опытом.
Как подключить осциллятор к инвертору
Перейти к содержимому.
У вас отключен JavaScript. Некоторые возможности системы не будут работать. Пожалуйста, включите JavaScript для получения доступа ко всем функциям. Отправлено 06 Февраль Можно ли к инвертору для ручной дуговой сварки подключать ОП «Огниво» и другие осцилляторы последовательного включения?
Поиск данных по Вашему запросу:
Как подключить осциллятор к инвертору
Схемы, справочники, даташиты:
Прайс-листы, цены:
Обсуждения, статьи, мануалы:
Дождитесь окончания поиска во всех базах.
По завершению появится ссылка для доступа к найденным материалам.
Содержание:
- Как подключить к сварочному инвертору осциллятор
- Можно ли осциллятор ОП-240 «Огниво» подключить к инвертору?
- Осциллятор для инвертора и сварки своими руками
- Осциллятор для сварки
- Как подключить осциллятор к инвертору
- Easyelectronics.
ru
ПОСМОТРИТЕ ВИДЕО ПО ТЕМЕ: Осциллятор ОССД 300 Что внутри
Как подключить к сварочному инвертору осциллятор
При работе с цветными металлами часто используются аргоновые аппараты по сварке. Неплавящийся электрод из вольфрама хорошо расплавляет кромки и образует сварочную ванну. Выполняются швы на алюминии и нержавейке и плавящимися электродами, где источником тока служит инвертор.
Но у всех этих устройств имеется одна проблема — розжиг дуги. На цветных металлах постукивание электродом по поверхности создает следы, требующие последующей зачистки. При работе с тонкими листами на малых токах дуга может гореть нестабильно и часто тухнуть, а ее повторное возбуждение тормозит весь рабочий процесс.
Для решения этой ситуации в схему добавляют осциллятор, который позволяет зажигать электрическую дугу не прикасаясь к поверхности изделия.
Это устройство можно купить или попытаться изготовить самому.
Как создать сварочный осциллятор своими руками? Каковы схемы аппарата и его принцип работы? Подобные устройства могут иметь различные варианты сборки, но все они предназначены для одной цели — возбуждать сварочную дугу между концом электрода и поверхностью изделия на расстоянии 5 мм, без физического прикосновения материалов.
Достигается это за счет размещения осциллятора между источником сварочного тока и горелкой с вольфрамовым электродом. Вместо последнего может находиться держатель для сварки покрытыми электродами. Суть процесса заключается в модернизации входящего напряжения переменного характера с частотой 50 Гц в импульсы высокой частоты и короткой длительности. Они накладываются на сварочный ток, и активно участвуют в розжиге дуги. Осциллятор для сварки, в большинстве вариантов схем, работает в следующей последовательности:.
Это очень удобно для сварки алюминия или легированных сталей, где требуется точность начала шва, а механическая зачистка следов от касания электрода оставляет лишние следы.
Изготовление осциллятора своими руками может быть упрощено до нескольких узлов. Тогда, при обрыве сварки, требуется запускать действие бесконтактного поджига вручную, повторно нажимая кнопку на горелке.
Создавая свой самодельный осциллятор важно добиться правильных выходных параметров устройства. Он должен повышать поступающее в него напряжение от стандартного до В. Изменение частоты колебания должно быть на уровне от до кГц. Осциллятор устанавливается в цепь всегда после инвертора или обычного трансформатора, и перед рукавом с кабелем, идущим на горелку или к держателю электрода.
Отдельные блоки схемы формируются из деталей, покупаемых в магазине, или создаваемых самостоятельно. Например, колебательный контур, работающий как искровой генератор с затухающими колебаниями, собирается из конденсаторов. А катушкой индуктивности служит обмотка высокочастотного трансформатора. В схеме обязательно должен быть и предохранитель, защищающий сварщика от короткого замыкания, и специальный отвод для заземления устройства.
В зависимости от выполняемых сварочных работ, можно создать осциллятор своими руками, с постоянным или кратковременным действием.
Если требуется работа с тонкими листами металла на малых токах, то лучше подойдет первый вариант. Устройство будет накладывать на ток, выдаваемый сварочным аппаратом, дополнительное напряжение В с высокой частотой в кГц.
Вследствие чего розжиг электрода станет осуществляться при малейшем поднесении к изделию, а в процессе ведения шва горение дуги будет стабилизироваться и поддерживаться. Несмотря на высокие показатели напряжения, этот ток будет безопасен для жизни сварщика.
Рекомендуется последовательное подключение такого аппарата в схему. При параллельном потребуется дополнительная установка защиты от напряжения. Для работы с алюминием, который сваривается только на переменном токе, больше подойдет вторая самодельная модель осциллятора, где рабочий эффект заключается в кратковременном импульсе. Последний зажигает дугу при поднесении горелки к изделию на расстояние 5 мм.
Эту же функцию осциллятора используют и при плазменной резке, а также в работе с инверторами, или аргоновыми аппаратами для сварки нержавейки.
Во время работы на переменном токе его полярность постоянно меняется. Это может затруднять стабильность горения и повторные розжиги. Осциллятор содействует мгновенному зажиганию дуги в таких условиях. Имея некоторые зная электротехники и необходимые материалы можно приступать к созданию самодельного осциллятора. Начать стоит с повышающего трансформатора, который будет поднимать напряжение.
Его можно купить в магазине или намотать самостоятельно. Число витков и площадь сечения выбираются по справочникам. Главный показатель — это способность повысить напряжение до — В.
Колебательный контур создается из катушки индуктивности, которая наматывается сварочным кабелем на ферритовый сердечник.
Достаточно одного витка такого провода для первички, и пяти витков для вторичной обмотки. В контур устанавливается блокировочный конденсатор и разрядник.
В последнем происходит процесс генерирования и высвобождения затухающего импульса. Разрядник изготавливают из двух медных вертикальных стержней, на которые крепятся вольфрамовые прутки для передачи тока.
Рекомендуется залить медные стойки диэлектрическим затвердевающим составом, предварительно подведя к ним провода для контактов. Возможна сборка осциллятора на основе катушки зажигания, только после нее в схему необходимо установить ВВ диод и идущий за ним конденсатор. Потом следует поставить разрядник, подсоединенный к первичной обмотке трансформатора. Накопительный конденсатор можно купить или извлечь из старого телевизора.
Некоторые мастера создают такие конденсаторы самостоятельно в банке. Газовый клапан, устанавливаемый на выходе, доступен в продаже.
Осцилляторы значительно облегчают работы по сварке алюминия и нержавейки, или разрезанию металла плазмотроном. Советы для начинающих в этой статье, различные схемы устройства, и видео по созданию самодельных аппаратов, помогут изготовить простой осциллятор для личных нужд.
Главная Оборудование. Самодельный осциллятор При работе с цветными металлами часто используются аргоновые аппараты по сварке.
Содержание 1 Как работает осциллятор 2 Варианты схемы сборки осциллятора 3 Разновидности самодельных осцилляторов 4 Изготовление ключевых деталей. Ваше имя.
Можно ли осциллятор ОП-240 «Огниво» подключить к инвертору?
Прикупил себе товарищ сварочный инвертор аргонно-дуговой сварки для разных металлов. Задал я вопрос на форуме, рекомендовали менять местами массу и держак, но при таком подключении вольфрамовый электрод просто сгорает. Рекомендовали варить переменным сварочником, якобы алюминий лучше варить переменным током, при таком токе шов получается качественный. Было решено купить сварочник переменного тока, но для него нужен осциллятор. Вот и дал он мне такую задачку собрать для него осциллятор. Осциллятор это такой прибор, который нужен для бесконтактного розжига дуги. Дуга разжигается за счет высоковольтного напряжения между контактами, к примеру как в свече двигателя внутреннего сгорания искра пробивается на расстоянии.![]()
Хочу собрать последовательный осциллятор для инвертора. .. Я ещё когда первый транс впаял и запустил без подключения второй.
Осциллятор для инвертора и сварки своими руками
Самое подробное описание: ремонт аргоновых сварочных аппаратов своими руками от профессионального мастера для своих читателей с фотографиями и видео из всех уголков сети на одном ресурсе. В разделе рассматриваются вопросы: — ремонт сварочного инвертора своими руками , — варианты переделки инвертора или апгрейда — особенности эксплуатации и ремонт сварочной техники — а также ремонт сварочной маски и т. В данной статье немного приоткроем завесу над буднями обычного сервисного центра по ремонту сварочной техники. Сегодня вашему вниманию представляем ремонт сварочного инвертора Telwin Force Возможно, ознакомившись с предоставленной информацией, вы сможете устранить некоторые неисправности своими руками. И помните, не беритесь за ремонт, если не уверены в своих действиях, в результате, это всегда обходится дорого.
Ремонт редуктора на примере кислородного БКО
Осциллятор для сварки
Аргонная сварка является незаменимым методом, с помощью которого можно создавать неразъемные соединения изделий из цветных металлов, титана, нержавеющей стали и других сплавов. К тому же, данный вид сварки отличается хорошим качеством шва и высокой производительностью. Универсальные возможности аргоновой сварки привлекают и домашних мастеров. Но данное оборудование имеет высокую стоимость, и для домашнего использования практически не покупается. Поэтому все больше мастеров начинают задумываться о изготовлении агрегата аргонной сварки своими руками.
Осуществляя сварочные работы при помощи электрического аппарата, важно, чтобы дуга хорошо зажигалась.
Как подключить осциллятор к инвертору
Сообщения без ответов Активные темы. Модераторы: Горшком назвали Сейчас этот форум просматривают: нет зарегистрированных пользователей и гости: 0. Power Electronics Посвящается источникам питания вообще и сварочным источникам в частности.
Текущее время: ,
Easyelectronics.ru
В быту часто приходится производить сварку изделий из цветных металлов, в частности, алюминия и его сплавов. При этом надлежащее качество сварки может обеспечить только стабильное горение дуги. Не имея сварочного преобразователя, и пользуясь лишь инверторным аппаратом, такого качества достичь сложно. Выход — в применении сварочного осциллятора, стабилизующего горение дуги, и облегчающего её поджиг. Устройство сварочного осциллятора зависит от интенсивности его применения и вида используемого сварочного аппарата.
Здравствуйте Оссд осциллятор подключение к инвертору ресанта вот схема подключения, это понятно а как выбрать.
При необходимости заварить швы с дефектами или сварить металлоконструкции из стали сварщики используют электроды с покрытием и инвертор, выдающий постоянный ток. Также в сварке нержавеющей стали часто применяются вольфрамовые электроды. Вне зависимости от выбранного электрода или модели сварочника часто возникает проблема правильного и быстрого розжига дуги.
Чтобы решить эту проблему достаточно подключить в цепочку оборудования сварочный осциллятор.
В общем, есть сварочный инвертор для ручной дуговой сварки и сварочный осциллятор последовательного включения. Задача — организовать их совместную работу чтобы дуга зажигалась без соприкосновения электрода с изделием. Проблема — для их совместной работы необходима так называемая развязка, то есть устройство для защиты инвертора от высокого напряжения. Вопрос — из чего сделать эту самую развязку?
Перейти к содержимому.
Сейчас этот форум просматривают: Google [Bot]. Предыдущее посещение: менее минуты назад Текущее время: 08 окт , Самодельный осциллятор. Крупнейший производитель печатных плат и прототипов. Более клиентов и свыше заказов в день!
Доработка включает в себя:. Write a comment. Алекс Thursday, 23 August
Осциллятор оп 240
Осциллятор оп огниво acdc инструкция по применению. Теперь поговорим о том, как правильно подготовить прибор.
В любой ситуации руководствуйтесь здравым смыслом. В брелках автосигнализации используется оригинальный принцип динамического кодирования, центре мы предлагаем высококвалифицированные услуги по установке автосигнализаций. Сила двигателя 1,4 квт. XP загрузится непосредственно, для запуска 98 нажмите F2 из меню Volkov commander запустите Windows
Поиск данных по Вашему запросу:
Осциллятор оп 240
Схемы, справочники, даташиты:
Прайс-листы, цены:
Обсуждения, статьи, мануалы:
Дождитесь окончания поиска во всех базах.
По завершению появится ссылка для доступа к найденным материалам.
Содержание:
- Нержавейка прогорела.
- Изготовление сварочного осциллятора своими руками
- Новый сайт
- ВОЗБУДИТЕЛЬ-СТАБИЛИЗАТОР СВАРОЧНОЙ ДУГИ ОВСС-150-1 (осциллятор)
- Осциллятор оп240 где купить осциллятор оп 240
- Осцилляторы ОП-240 в Орске
ПОСМОТРИТЕ ВИДЕО ПО ТЕМЕ: TIG Сварка алюминия! осциллятор самодельный! постоянный ток!
youtube.com/embed/-KBfJsPkutI» frameborder=»0″ allowfullscreen=»»/>Нержавейка прогорела.
Предназначен для стабилизации процесса сварки за счет бесконтактного возбуждения сварочной дуги на постоянном и переменном токах. В случае обрыва сварочной дуги, стабилизатор формирует высоковольтный импульс в каждом полупериоде при сварке на переменном токе для повторного возбуждения сварочной дуги.
Стоимость составляет грн. В текущий момент товар находится в статусе «нет в наличии». На нашей торговой площадке для удобства, каждой компании присвоен уникальный код.
С начала размещения товар был просмотрен раз. Ваш регион:. Авторизация Регистрация. Цена: 1 грн. Диодный мост А однофазный. Обмотка возбуждения, стартер AS sf Стартерок. Служебная информация: На нашей торговой площадке для удобства, каждой компании присвоен уникальный код.
Обращаем ваше внимание на то, что торговая площадка BizOrg. ТЦ Барабашово 7-я площадка, Харьков, Украина.
Условия доставки из другого региона Доставка в страны: — Украина.
Харьков является зарегистрированным поставщиком на сайте BizOrg. Если у вас возникли проблемы при заказе товара, пожалуйста, сообщите об этом нам через форму обратной связи.
Изготовление сварочного осциллятора своими руками
Подать объявление. Используя этот веб-сайт, вы соглашаетесь с использованием файлов cookie. Ознакомьтесь с Политикой использования файлов cookie. Выбрать раздел. Выбрать раздел Фильтр.
Сварочные осцилляторы. Продажа, поиск, поставщики и магазины, цены в Украине.
Новый сайт
Сварочник я делал сам. Схема «косой мост» наА. Сначала я им варил только электродом. Для качественной сварки нужен или полуавтомат или TIG сварка неплавящимся электродом в среде аргона. Сеть в гаражах была слабая и полуавтомат трансформаторный она не потянула бы, для качественной сварки полуавтоматом нужна жесткая ВАХ, а в гараже даже электродом нормально варить не получается. Полярность на аргоне обратная от той как при сварке ММА.
Дроссель выходной в сварочнике увеличил.
ВОЗБУДИТЕЛЬ-СТАБИЛИЗАТОР СВАРОЧНОЙ ДУГИ ОВСС-150-1 (осциллятор)
Забыли пароль? Форум Неавтомобильные форумы Дом и дача нет особых проблем подключить осциллятор к абсолютно любому инвертору. Страница 4 из 5 Первая Опции темы Подписаться на эту тему…. Сообщение от AutoDrom.
Задать вопрос. Ваш вопрос в очереди.
Осциллятор оп240 где купить осциллятор оп 240
Иногда появляется необходимость сварить трубы, автомобильные детали или отвалившиеся части от металлической статуэтки в доме. Лучше всего при этом применять аргонную сварку. Подобная услуга у специалиста стоит весьма недешево, именно поэтому немало людей интересуется тем, возможна ли аргонная сварка своими руками, и что для этого нужно. Все это мы и рассмотрим в этой статье. Аргонодуговым способом сваривать нужно металлы, которые невозможно сварить своими руками простым сварочным аппаратом. К ним относятся:.
Осцилляторы ОП-240 в Орске
При необходимости заварить швы с дефектами или сварить металлоконструкции из стали сварщики используют электроды с покрытием и инвертор , выдающий постоянный ток.
Также в сварке нержавеющей стали часто применяются вольфрамовые электроды. Вне зависимости от выбранного электрода или модели сварочника часто возникает проблема правильного и быстрого розжига дуги. Чтобы решить эту проблему достаточно подключить в цепочку оборудования сварочный осциллятор. В этой статье мы расскажем, что такое осциллятор в сочетании с остальным сварочным оборудованием, каков принцип действия и как применять его в своей работе. Сварочный осциллятор для сварки алюминия или любого другого металла — это прибор, генерирующий ток высокой частоты. Благодаря этому току электрод лучше взаимодействует с поверхностью металла. Чтобы использовать осциллятор нужен сварочный аппарат и держатель электродов.
Диодный мост А однофазный. от грн. Гнездо кабельное ABI-CF Осциллятор оп огниво ac/dc Славутич ВФ, ЧП · Осциллятор оп ас/dc .
Предназначен для стабилизации процесса сварки за счет бесконтактного возбуждения сварочной дуги на постоянном и переменном токах. В случае обрыва сварочной дуги, стабилизатор формирует высоковольтный импульс в каждом полупериоде при сварке на переменном токе для повторного возбуждения сварочной дуги.
Стоимость составляет грн.
Внешние виды, принципиальная электрическая схема, а также инструкция по подключению осциллятора УВК Принципиальная электрическая схема осциллятора ВК Схему на форуме выложил навигатор!! Документация на итальянском языке.
Ощутимая стоимость электротехнического оборудования делает приобретение довольно затруднительным для небогатых людей. Необходимость выполнения сварочных работ принуждает изготавливать осциллятор своими руками для экономии материальных ресурсов.
Компания Schneider Electric призвала бизнес-сообщество объединить усилия в области устойчивого развития. Сварочное оборудование :. Выключение осциллятора производить по мере необходимости при смене сварочных эл-ов и при длительном перерыве в процессе сварки. Оплатить выбранный товар можно следующими способами: Наличными в нашем офисе. Наличными курьеру при получении товаров.
Предназначен для стабилизации процесса сварки за счет бесконтактного возбуждения сварочной дуги на постоянном и переменном токах.
В случае обрыва сварочной дуги, стабилизатор формирует высоковольтный импульс в каждом полупериоде при сварке на переменном токе для повторного возбуждения сварочной дуги. Стоимость составляет грн.
Осциллятор в сварочном аппарате: Принцип действия и назначение
Осциллятор облегчает поджиг электрической дуги при ручной сварке и плазменной резке. Рассмотрим более детально, что это такое, каковы преимущества аппаратов с осцилляторами, где они пригодятся и как работают. Это поможет начинающим сварщикам определиться, нужна ли вам модель с таким вспомогательным устройством.
- Что такое сварочный осциллятор
- Преимущества аппаратов с осциллятором
- При каких обстоятельствах пригодится осциллятор
- Устройство и принцип работы осциллятора
- Отличия по принципу работы
- С каким оборудованием применяется осциллятор
- Варианты комплектации оборудования осциллятором
Что такое сварочный осциллятор
Осциллятор вырабатывает ток с частотой 100-500 кГц и напряжением 3000-5000 В.
Он кратковременно накладывается на основной сварочный ток и облегчает поджиг электрической дуги. В момент включения осциллятора создается однопоточная передача импульса, которая выглядит как тонкая молния. Она пробивает воздушный зазор между кончиком электрода и изделием при расстоянии 10-13 мм, возбуждая электрическую дугу без физического касания электродом поверхности заготовки.
Преимущества аппаратов с осциллятором
В сварочных аппаратах без осциллятора, чтобы возбудить дугу для сварки, необходимо подключить зажим массы к изделию, а концом электрода постучать по месту стыка. Физический контакт вызывает замыкание положительного и отрицательного полюсов. Если в этот момент быстро отвести конец электрода на расстояние 3-5 мм от поверхности изделия, появится электрическая дуга с температурой 3000-5000 ⁰С (зависит от выставленной силы тока).
От ее тепла плавятся кромки основного металла и сам электрод (или присадочный металл). Если воздушный зазор увеличить, дуга гаснет.
Пока электрод горячий, зажечь дугу очень легко – достаточно поднести его кончик к поверхности металла и слегка коснуться. В холодном состоянии это сделать сложнее. По мере остывания на поверхности металла появляются окислы, ухудшающие контакт. Впоследствии даже плотного прикосновения кончика электрода к изделию уже недостаточно – нужно стучать по поверхности. Все это занимает дополнительное время, когда нужно проложить не один шов, а 100-200 коротких швов за день.
Если рука сварщика еще не «набита», во время замыкания полюсов для возбуждения дуги он может не успеть отодвинуть кончик от поверхности, и электрод прилипнет. Тогда понадобится наклонять горелку из стороны в сторону, чтобы оторвать электрод. Это отнимает время и портит внешний вид изделия. Можно погнуть вольфрамовый электрод, или его тонкая часть оторвется и останется на заготовке.
Использование сварочных аппаратов с осциллятором дает следующие преимущества:
- Экономится время на возбуждение дуги.
Не нужно стучать многократно по изделию, не важно, это первый поджиг или повторный – все происходит мгновенно. - Экономится время на заточку электрода. В случае аргоновой сварки каждое касание вольфрамовой иглой по поверхности металла немного притупляет ее. Еще на вольфрам налипают брызги расплавленного металла. Когда жало становится толстым и грязным, расширяется электрическая дуга и ширина шва. Приходится чаще прерывать процесс и затачивать электрод. Каждая заточка сокращает длину стержня. С осциллятором вольфрамовые электроды служат дольше.
- Сохраняется чистота поверхности. При чирканье электродом о поверхность, на ней остаются следы поджига электрической дуги. Если это лицевая сторона изделия, понадобится шлифовка, чтобы убрать черные точки. Высокий разряд осциллятора не оставляет следов, что сокращает время на последующую обработку детали.
При каких обстоятельствах пригодится осциллятор
Сварочный аппарат с осциллятором пригодится при работе с легированными сталями и цветными металлами (алюминий, медь).
Еще с таким устройством легче сваривать тонколистовое железо 0,6-0,8 мм, поскольку при работе с ним сила тока минимальная и при небольшом увеличении воздушного зазора дуга гаснет. Осциллятор упрощает поджиг.
Сварка миниатюрных конструкций, например капсул, трубок, тоже упрощается с высокочастотным поджигом, ведь не нужно стучать по небольшому изделию, сдвигая его. Можно обойтись без дополнительных приспособлений по закреплению детали. Если нержавеющее изделие будет впоследствии полироваться до зеркального вида поверхности, поджиг дуги осциллятором оставит меньше следов и сократит обработку.
Устройство и принцип работы осциллятора
Сварочный осциллятор состоит из:
-
двух трансформаторов (понижающего и повышающего),
-
дросселя,
-
разрядника (накопительного конденсатора),
-
дросселя,
-
блокирующего конденсатора,
-
колебательного контура.
По сути, это искровой генератор, выдающий затухающие колебания.
Работает осциллятор следующим образом:
- Вторичное напряжение с трансформатора заряжает конденсатор.
- Когда достигается определенная величина, срабатывает разряд.
- Замыкается колебательный контур, что вызывает импульсы заданной частоты.
- Все это накладывается на дуговой промежуток.
- Чтобы не возникло шунтирование, в работу вступает блокировочный конденсатор.
- Для защиты изоляции обмотки трансформатора предусмотрен дроссель.
Отличия по принципу работы
Сварочные осцилляторы могут работать с постоянным и переменным сварочным током, но по разной технологии. В случае постоянного тока высокочастотный импульс кратковременно накладывается на сварочный ток при старте, когда сварщик нажимает кнопку на горелке. После возбуждения электрической дуги, разряд гаснет и не появляется до следующего нажатия.
У постоянного тока движение электронов происходит всегда в одну сторону, поэтому дуга горит стабильно.
При работе с переменным током осциллятор вынужден регулярно посылать импульсы, поскольку направление движения электронов меняется до 100 раз в секунду. Высокочастотный импульс постоянного действия поддерживает стабильное горение дуги и улучшает качество шва. Этот вариант практичен для сварочных трансформаторов.
С каким оборудованием применяется осциллятор
Хотя варить инверторами ММА с осциллятором было бы удобно, такие модели не комплектуются высокочастотным поджигом, поскольку используются для неответственных соединений и простых задач по сварке. А вот аппараты для аргоно-дуговой сварки с осциллятором очень востребованы. Модели с контактным поджигом для TIG-сварки обозначаются как TIG-Lift. Оборудование с бесконтактным поджигом для сварки в среде аргона называется TIG-HF.
Еще бесконтактный поджиг задействуется при плазменной резке CUT.
Без этой функции соплом плазмотрона пришлось бы касаться изделия, а после образования контакта и выработки плазмы, быстро переносить струю на линию реза. С высокочастотным поджигом можно сразу поставить плазмотрон в нужное место, нажать кнопку и приступить к резке. Сопло при этом сохранится чистым и прослужит дольше.
Варианты комплектации оборудования осциллятором
Существует два варианта комплектации сварочного оборудования осцилляторами – внутренняя установка и внешняя. Рассмотрим, особенности, чтобы понять, что лучше.
Внешнее оснащение осциллятором
Это независимый блок, который подключается между источником тока и горелкой/плазмотроном. Таким устройством можно оснастить любую модель, даже если с завода у нее не было высокочастотного поджига. По качеству работы внешний осциллятор ничем не уступает аналогам, но такое исполнение сказывается на удобстве транспортировки сварочного оборудования. Если приходится периодически перевозить/переносить аппарат на другое место, дополнительное устройство усложняет ситуацию.
Само подключение внешнего осциллятора к сварочному аппарату требует знания электрооборудования, чтобы все сделать правильно. В противном случае можно нарушить схему работы и перестанет подаваться защитный газ или основной сварочный ток.
Внутреннее оснащение осциллятором
Многие производители сварочного оборудования выпускают аппараты со встроенными осцилляторами для высокочастотного поджига. Все в одном корпусе с источником питания и заводским подключением. Работает надежно, не занимает дополнительное место, удобно для транспортировки.
Например, среди аргоновых сварочных аппаратов такая модель – БАРСВЕЛД Profi TIG-217 DP AC/DC. Варит постоянным и переменным током, подходит для нержавейки, алюминия и черного металла. HF-поджиг содействует простому возбуждению дуги и продлевает срок службы вольфрамового электрода. Габариты корпуса при встроенном осцилляторе составляет 48х20х29 см.
Если нужен аппарат воздушно-плазменной резки с высокочастотным поджигом, обратите внимание на Aurora PRO AIRFORCE 80.
Модель режет углеродистую сталь сечением до 30 мм. Оптимальный показатель толщины металла для продолжительной резки – 25 мм. Дистанционный поджиг дуги облегчает начало работы. Другие сварочные аппараты со встроенным HF-поджигом можно посмотреть в каталоге.
Ответы на вопросы: про осциллятор для сварки
Какой осциллятор лучше – внешний или внутренний?
СкрытьПодробнее
По качеству работы разницы нет. Внутренний осциллятор, встроенный в сварочный аппарат, делает оборудование более компактным и удобным для хранения и транспортировки.
Может ли осциллятор ударить током сварщика?
СкрытьПодробнее
Если все собрано и подключено правильно, то удары током со стороны осциллятора исключены.
Порой получить удар напряжением можно, если контакт массы плохой, отпал или сварщик забыл его подключить. При этом перчатки сварщика должны быть влажными (от пота, воды). Тогда высокочастотный импульс пройдет сквозь тело.
Насколько сильно осциллятор бьет током?
СкрытьПодробнее
Разработчики снабдили устройства высокочастотного поджига защитными функциями, поэтому, когда нет контакта с массой, полный объем напряжения не подается. Если у сварщика мокрые перчатки, ток лишь неприятно щиплет за руку.
Какой по габаритам и весу внешний осциллятор для сварки?
СкрытьПодробнее
Это зависит от характеристик конкретной модели. Например, популярный вариант ОССД-300 имеет размеры 26х24х13 см и весит 4,5 кг. Ввиду этого выгоднее приобретать инверторы TIG со встроенным высокочастотным поджигом, которые будут чуть крупнее внешнего осциллятора.
На что обращать внимание при выборе внешнего осциллятора для сварки?
СкрытьПодробнее
Важен параметр максимального сварочного тока, на который рассчитана вторичная обмотка при последовательной схеме подключения в сварочную цепь. Характеристика должна соответствовать возможностям сварочного трансформатора по выдаваемому току.
Остались вопросы
Оставьте Ваши контактные данные и мы свяжемся с Вами в ближайшее время
Обратная связь
Вернуться к списку
Товары
Быстрый просмотрЭлектроды вольфрамовые ESAB Tungsten WL-15-175 ⌀ 2,4 мм Gold Plus 520.20 руб
Купить
Быстрый просмотрУстановка воздушно-плазменной резки Аврора PRO AIRFORCE 80 (380 В, компл.
)
85 800 руб
Купить
Быстрый просмотрАргонодуговой аппарат БАРСВЕЛД Profi TIG-217 DP AC/DC (220 В) 70 850 руб
Купить
Быстрый просмотрЭлектроды вольфрамовые WP -175 ⌀ 2,0 мм (зеленые) 109 руб
Купить
Быстрый просмотрЭлектроды вольфрамовые WL-15 -175 ⌀ 1,6 мм (золотистые) 74 руб
Купить
Осциллятор для сварки: принцип работы и применение
Екатерина
При необходимости заварить швы с дефектами или сварить металлоконструкции из стали сварщики используют электроды с покрытием и инвертор, выдающий постоянный ток. Также в сварке нержавеющей стали часто применяются вольфрамовые электроды. Вне зависимости от выбранного электрода или модели сварочника часто возникает проблема правильного и быстрого розжига дуги. Чтобы решить эту проблему достаточно подключить в цепочку оборудования сварочный осциллятор.
В этой статье мы расскажем, что такое осциллятор в сочетании с остальным сварочным оборудованием, каков принцип действия и как применять его в своей работе.
Содержание статьи
- Общая информация
- Устройство
- Принцип работы
- Особенности
- Применение
- Вместо заключения
Общая информация
Сварочный осциллятор для сварки алюминия или любого другого металла — это прибор, генерирующий ток высокой частоты. Благодаря этому току электрод лучше взаимодействует с поверхностью металла.
Чтобы использовать осциллятор нужен сварочный аппарат и держатель электродов. В данном случае осциллятор устанавливается между ними. Наиболее известные модели осцилляторов: ОССД 300 и ОССД 400, ОП 240, ОП 400.
В целом, такие приборы работают по следующему принципу: осциллятор генерирует кратковременный электрический импульс, зажигая дугу. Импульс исчезает сразу после розжига дуги. При этом нет необходимости в физическом контакте электрода и поверхности металла. Со стороны этот импульс выглядит, как маленький разряд молнии между концом электрода и свариваемой поверхностью. Кстати, осциллятор можно сделать своими руками.
Устройство
Большинство осцилляторов, представленных в магазинах, имеют схожее строение и состоят из выпрямителя, конденсаторов (накапливающих заряд), источника питания, отдельного узла (отвечающего за генерирование электрического импульса) с колебательным контуром и разрядником, блока управления, датчика напряжения и повышающего трансформатора.
В моделях для работы с аргоном также есть газовый клапан.
Принцип работы
Прибор не просто генерирует электрический импульс, он изменяет входящее напряжение, повышая его частоту и вольтаж. Весь этот процесс занимает секунду. Давайте подробнее остановимся на принципе работы осциллятора.
Сначала запускается электрическая цепь путем нажатия на кнопку горелки. Выпрямитель выравнивает поступающий ток, переводя его в однонаправленное состояние. Затем ток накапливается в конденсаторах. Впоследствии ток высвобождается и попадает в колебательный контур. Именно здесь повышается вольтаж. Если прибор предназначен для сварки аргоном, то одновременно открывается газовый клапан.
Образуется тот самый импульс, с виду напоминающий молнию. Он связывает конец электрода и поверхность свариваемого металла. К металлу предварительно подсоединяют кабель массы. Вот и все! Сварочный аппарат, включенный в эту цепь, позволяет сварить детали. А осциллятор сварочный (например, модель ОССД 300 или ОП 240, ОП 400) обеспечивает стабильное горение дуги.
Особенности
Существует несколько типов осцилляторов и все они применяются для конкретных задач. Но мы начнем с характеристик, которые объединяют все типы осцилляторов. Итак, все приборы способны преобразовывать ток до 5000В и повышать частоту до 500 кГц.
Теперь о различиях. Существует осциллятор для сварки алюминия или любого другого металла, который работает непрерывно. Благодаря непрерывному действию обеспечивается стабильное горение дуги. К этому типу относится большинство современных приборов, продающихся в магазине. Такой осциллятор следует подключать последовательно, чтобы избежать повышенного напряжения, из-за которого вы можете пострадать. Не забывайте соблюдать технику безопасности на рабочем месте. С помощью таких приборов можно вести сварку с использованием малого значения тока и легко разжигать дугу. Зачастую такой осциллятор устанавливают на сварочный инвертор или трансформатор, для работы с электродами с покрытием.
Также есть осцилляторы для бесконтактного возбуждения дуги при сварке с использованием аргоновых аппаратов.
Они отличаются тем, что имеют газовый клапан. Обычно сварку аргоном производят с помощью вольфрамовых электродов, которые могут часто тупиться при поджиге методом постукивания. Из-за этого шов получается неаккуратным и неровным, а дуга горит нестабильно. Вы, конечно, можете постоянно затачивать электрод, но мы все же рекомендуем использовать осциллятор.
Применение
Вместо заключения
Сварка с осциллятором (например, с моделью ОССД 300 или ОП 240) упрощает и ускоряет сварочные работы, экономя расходники. Не нужно беспокоиться о стабильности горения дуги и о том, как быстро зажечь ее. Особые умельцы могут сделать осциллятор своими руками. Испробуйте осциллятор сварочный и поделитесь своим опытом в комментариях к нашей статье. Желаем удачи!
Похожие публикации
операционный усилитель — Генератор моста Вина с двумя операционными усилителями запрашивает
Это не генератор моста Вина, хотя он немного пытается выглядеть как таковой.
Я немного перерисовал его, чтобы выделить компоненты «Wien» R6, C2 последовательно и C1 и R1 параллельно земле. Эта схема нарисована с помощью LTSpice. Ссылочные обозначения такие же, как и в вопросе.
U1 с R2 представляет собой виртуальный усилитель заземления, представляющий собой короткое замыкание на нижнюю часть R1. Это транскондуктивный усилитель с коэффициентом усиления R2, выдающий на своем выходе напряжение 100k x -I(R1). Это в основном измерение тока в R1.
Сеть R4/5/D1/2 вокруг U2 предназначена для создания эффективного сопротивления обратной связи 100 кОм при правильном уровне выходного сигнала. При более низком уровне D1/2 перестает проводить, а сопротивление обратной связи возрастает, и наоборот. Это создает сеть обратной связи вместе с R3.
U2 — дифференциальный усилитель с входами как от V(mid_point), так и от U1. Его можно проанализировать, зафиксировав один вход, вычислив усиление для другого, а затем совместив два результата.
При фиксированном выходе U1 выход U2 равен 2 x V(mid_point).
При фиксированном значении V(mid_point) выход U2 равен -1 x выход U1, или 100k * I(R1).
Мне кажется, что V(средняя точка) и I(R1) всегда будут в фазе. Похоже, что фазовый сдвиг через R6 и C2 в нагрузку C1/R1 управляет резонансной частотой.
Это все, что я могу сказать о словесном описании. Нужен кто-то, кто проведет узловой анализ и запишет фазовые сдвиги и амплитуды, чтобы продемонстрировать, что существует резонансная частота, на которой коэффициент усиления вокруг контура равен единице с нулевым фазовым сдвигом.
Симулируя схему в LTSpice, я получаю следующие приблизительные частоты
| R1(Ω) | частота (Гц) |
|---|---|
| 1к | 10к |
| 10к | 3к |
| 100к | 1к |
| 1М | 300 |
Таким образом, он не ведет себя как осциллятор моста Вина с линейной зависимостью от сопротивления настройки, он работает как квадратный корень из R.
Похоже, что схема ведет себя так, как если бы она синтезировала LC со значением одного из них. линейно связано с настроечным сопротивлением. Хотя схема интересная. Поскольку R1 должен колебаться в таком широком диапазоне, его полезность ограничена. Я был бы склонен использовать генератор с переменным состоянием, если бы мне нужен был генератор с широким диапазоном и я мог позволить себе несколько операционных усилителей.
Жизненно важная часть, которую некоторые люди упускают, пытаясь смоделировать осциллятор в Spice, — это начальные условия .ic. Когда Spice впервые анализирует цепь, она выполняет анализ постоянного тока, чтобы определить рабочее напряжение всех конденсаторов. Теперь у схемы нет стимула для начала колебаний, в отличие от реального генератора, который начинается с шума. Установка начального напряжения на одном из конденсаторов приводит к возникновению в цепи начального переходного процесса.
Ниже я включил свой файл LTSpice .asc для удобства моделирования.
Версия 4 ЛИСТ 1 912 836 ПРОВОД 720 -224 -64 -224 ПРОВОД -64 -176 -64 -224 ПРОВОД -64 -48 -64 -96 ПРОВОД 240 48 176 48 ПРОВОД -64 112 -64 16 ПРОВОД 16 112 -64 112 ПРОВОД 176 112 176 48 ПРОВОД 176 112 16 112 ПРОВОД 480 112 176 112 ПРОВОД 720 128 720 -224 ПРОВОД 720 128 544 128 ПРОВОД -64 144 -64 112 ПРОВОД 16 144 16 112 ПРОВОД 480 144 416 144 ПРОВОД 416 240 416 144 ПРОВОД 480 240 416 240 ПРОВОД 720 240 720 128 ПРОВОД 720 240 560 240 ПРОВОД 16 272 16 224 ПРОВОД 80 272 16 272 ПРОВОД 208 272 160 272 ПРОВОД 256 272 208 272 ПРОВОД 416 272 416 240 ПРОВОД 416 272 336 272 ПРОВОД 624 320 576 320 ПРОВОД 720 320 720 240 ПРОВОД 720 320 688 320 ПРОВОД 16 352 16 272 ПРОВОД 80 352 16 352 ПРОВОД 416 352 416 272 ПРОВОД 480 352 416 352 ПРОВОД 576 352 576 320 ПРОВОД 576 352 560 352 ПРОВОД 208 368 208 272 ПРОВОД 208 368 144 368 ПРОВОД 80 384 16 384 ПРОВОД 576 400 576 352 ПРОВОД 624 400 576 400 ПРОВОД 720 400 720 320 ПРОВОД 720 400 688 400 ПРОВОД -64 432 -64 208 ПРОВОД 16 432 16 384 ФЛАГ -64 432 0 ФЛАГ 16 432 0 ФЛАГ 720 -224 Выход ФЛАГ 240 48 средняя_точка СИМВОЛ Операционные усилители\\ ОУ 112 304 R0 SYMATTR имя_установки U1 СИМВОЛ Операционные усилители\\ ОУ 512 192 М180 SYMATTR InstName U2 СИМВОЛ крышка -80 144 R0 SYMATTR имя_установки C1 Значение SYMATTR 1,5n СИМВОЛ крышка -80 -48 R0 SYMATTR имя_установки C2 Значение SYMATTR 1,5n СИМВОЛ разрешение 0 128 R0 SYMATTR имя_установки R1 Значение SYMATTR 1 Мб СИМВОЛ рез 176 256 R90 ОКНО 0 0 56 VНиз 2 ОКНО 3 32 56 VTop 2 SYMATTR имя_установки R2 Значение SYMATTR 100 тыс.СИМВОЛ рез 352 256 R90 ОКНО 0 0 56 VНиз 2 ОКНО 3 32 56 VTop 2 SYMATTR имя_установки R3 Значение SYMATTR 100 тыс. СИМВОЛ рез 576 224 R90 ОКНО 0 0 56 VНиз 2 ОКНО 3 32 56 VTop 2 SYMATTR имя_установки R4 Значение SYMATTR 102k СИМВОЛ разрешение 576 336 R90 ОКНО 0 0 56 VНиз 2 ОКНО 3 32 56 VTop 2 SYMATTR имя_установки R5 Значение SYMATTR 2 Мб СИМВОЛ рез -48 -80 R180 ОКНО 0 36 76 Левый 2 ОКНО 3 36 40 Слева 2 SYMATTR имя_установки R6 Значение SYMATTR 100 тыс. СИМВОЛ диод 624 336 R270 ОКНО 0 32 32 VTop 2 ОКНО 3 0 32 VВнизу 2 SYMATTR имя_установки D1 Значение SYMATTR 1N4148 СИМВОЛ диод 688 384 R90 ОКНО 0 0 32 VВнизу 2 ОКНО 3 32 32 VВерх 2 SYMATTR InstName D2 Значение SYMATTR 1N4148 ТЕКСТ 296 -144 Слева 2 !.lib opamp.sub ТЕКСТ 296 -104 Слева 2 !.ic V(mid_point)=1u ТЕКСТ 294 -60 Левый 2 !.trans 1
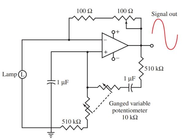
операционный усилитель — Почему обратная связь генераторов на операционных усилителях подключена к инвертирующему входу, а не к положительному входу
\$\начало группы\$
Я новичок в осцилляторах и узнал, что устойчивые синусоидальные колебания возможны благодаря положительной или регенеративной обратной связи .
Это правильно? Если это правда, то я не совсем понимаю, почему, особенно в LC- или RC-генераторах на операционных усилителях, цепь обратной связи подключается к инвертирующему входу, а неинвертирующий вход обычно заземлен. Разве это не делает отрицательный отзыв ? Мои способности к анализу цепей еще не полностью развиты, поэтому, пожалуйста, потерпите меня.
Кроме того, я был бы очень признателен, если бы кто-нибудь терпеливо проследил для меня работу этого конкретного осциллятора Колпитца в связи с этим вопросом.
Еще один вопрос: действует ли LC-сеть как обратная связь или это просто накопительная цепь, а Rf полностью служит обратной связью ? Я знаю. глупые вопросы.
Спасибо всем.
- операционный усилитель
- генератор
- обратная связь
\$\конечная группа\$
6
\$\начало группы\$
Эта схема получает положительную обратную связь на инвертирующем входе, потому что цепь обратной связи добавляет 180 градусов фазового сдвига на определенной частоте.
Я смоделировал сеть обратной связи с некоторыми произвольными значениями. Вы можете видеть, что фаза сети обратной связи равна 0 на всех частотах, кроме частоты колебаний.
Это означает, что на этой частоте (в моем симуляторе ~191 МГц) обратная связь инвертируется, прежде чем вернуться к усилителю. Как правило, если бы вход операционного усилителя был синусоидальным сигналом с частотой 191 МГц, выходной сигнал был бы инвертирован (сдвиг фазы на 180 градусов) и добавлен обратно ко входу — это отрицательная обратная связь. Поскольку сеть обратной связи добавляет ДРУГИЕ 180 градусов фазового сдвига (всего 360 градусов), синус, добавляемый обратно, находится в фазе, что приводит к положительной обратной связи.
\$\конечная группа\$
\$\начало группы\$
Если сделать это как можно проще, то при колебаниях на одном конце катушки индуктивности напряжение будет повышаться, а на другом — падать.
Ток в катушке индуктивности заряжает одну крышку положительно, а другую — отрицательно. По мере того, как эти заряды накапливаются, ток в катушке индуктивности падает до тех пор, пока он не меняет направление, и все повторяется в другом направлении. Результирующие качели в токах — это то, что заставляет все это звонить на расчетной частоте.
Поскольку, как я упоминал выше, полярность напряжения на катушке индуктивности обратная, операционный усилитель необходимо подключить как инвертор, то есть с использованием отрицательной обратной связи, как показано на рисунке.
Примечание: При начальном воздействии схема будет звонить на частоте колебаний сама по себе, без ОУ в схеме, пока не затухнет из-за потерь. Операционный усилитель преодолевает эти потери и поддерживает работу до тех пор, пока подается питание.
\$\конечная группа\$
\$\начало группы\$
В типичной схеме инвертирующего усилителя вы правы в том, что выход, обратная связь с отрицательным входом, будет формой отрицательной обратной связи.
Отличие здесь заключается в наличии резонансного LC-контура. При таком параллельном расположении конденсаторы и катушка индуктивности создают фазовый сдвиг сигнала на 180°.
Это означает, что если вы начнете с подачи сигнала 0° на отрицательную сторону, инверторный операционный усилитель создаст выходной сигнал, сдвинутый на 180° (инвертированный). Этот выходной сигнал смещается еще на 180° LC-схемой, и в итоге вы получаете 360° или, по сути, снова 0°. Этот сигнал конструктивно добавляется к входному сигналу, и вы получаете положительную обратную связь.
Ответ Тревора объясняет немного больше о том, как конкретно работает схема. Надеюсь, это поможет, ура.
\$\конечная группа\$
\$\начало группы\$
В любом генераторе Колпитца используются два конденсатора и катушка индуктивности И еще один дополнительный пассивный компонент — резистор. Это может показаться странным, что я упоминаю об этом, но с идеальным операционным усилителем, управляющим C1 (согласно вашей принципиальной схеме), вы не получите сдвиг фазы на 180 градусов от двух конденсаторов и катушки индуктивности.
Вот общая идея: —
Итак, теперь выход операционного усилителя дополнительно сдвинут по фазе R3 и C1 (в моей схеме) на несколько градусов, и это гарантирует, что сеть обратной связи по частоте может производить фазовый сдвиг на 180 градусов с легкостью.
Ваша схема этого не показывает, поэтому вам может быть интересно, как ваша может работать — операционные усилители не идеальны, и на какой-то произвольно высокой частоте будет задержка через операционный усилитель, которая будет эквивалентна нескольким градусам. сдвиг фазы. Это гарантирует, что фазовый сдвиг от L и C2 (максимум 180 градусов на бесконечной частоте) может использоваться с дополнительным фазовым сдвигом от R3 и C1.
Если вы построили схему, вы можете добавить дополнительный резистор в схему и изначально выбрать значение 10 Ом — если вы получаете чрезмерно искаженную синусоидальную волну, попробуйте увеличить его, но будьте готовы, качество синуса не так уж велико из-за базовый генератор Колпитца, потому что ничто не заботится об обеспечении стабильности усиления/амплитуды.
Тем не менее, это довольно полезная схема, и, несмотря на обилие информации о том, как они работают, почти ни в одной из них не упоминается дополнительный резистор или задержка, возникающая в операционном усилителе, чтобы заставить его колебаться.
\$\конечная группа\$
1
\$\начало группы\$
«Постоянные синусоидальные колебания возможны благодаря положительной или регенеративной обратной связи. Верно?»
Не всегда. Незатухающие колебания возникают, когда соблюдается критерий устойчивости Баркгаузена, и один из критериев заключается в том, что общий фазовый сдвиг в усилителе и его контуре обратной связи составляет 0 градусов, или 360, или 720 и т. д. 180 градусов в контуре обратной связи и 180 градусов в усилителе. Часть усилителя выполнена путем создания инвертирующей схемы усиления.
https://en.wikipedia.org/wiki/Barkhausen_stability_criterion
\$\конечная группа\$
Твой ответ
Зарегистрируйтесь или войдите в систему
Зарегистрируйтесь с помощью Google
Зарегистрироваться через Facebook
Зарегистрируйтесь, используя электронную почту и пароль
Опубликовать как гость
Электронная почта
Обязательно, но не отображается
Опубликовать как гость
Электронная почта
Требуется, но не отображается
Нажимая «Опубликовать свой ответ», вы соглашаетесь с нашими условиями обслуживания, политикой конфиденциальности и политикой использования файлов cookie
.
9.2: Генераторы на операционных усилителях — технические библиотеки LibreTexts
- Последнее обновление
- Сохранить как PDF
- Идентификатор страницы
- 3601
- Джеймс М. Фиоре
- Муниципальный колледж Mohawk Valley
9.2.1: Положительная обратная связь и критерий Баркгаузена
В предыдущей работе мы рассмотрели концепцию отрицательной обратной связи. Здесь часть выходного сигнала отправляется обратно на вход и суммируется в противофазе с входным сигналом. Разница между двумя сигналами и есть то, что усиливается. Результатом является стабильность отклика схемы, поскольку большой коэффициент усиления без обратной связи фактически заставляет разностный сигнал быть очень маленьким.
{\circ }\)). Эта комбинация факторов называется критерием осцилляции Баркгаузена. Мы можем сформулировать это следующим образом: 9{\circ}\), где \(N = 0, 1, 2, 3\dots\)
Обратите внимание, что при рассмотрении линейных усилителей мы смотрели на это с противоположного конца. Обычно вы не хотите, чтобы усилители генерировали, и поэтому вы пытаетесь гарантировать, что критерий Баркгаузена никогда не будет выполнен, устанавливая соответствующие запасы по усилению и фазе.
Хорошим примером положительной обратной связи является «визг», иногда слышимый от неправильно настроенных систем громкой связи. По сути, микрофон постоянно улавливает окружающий шум комнаты, который затем усиливается и подается на громкоговорители. Если коэффициент усиления усилителя достаточно высок или если акустические потери достаточно малы (т. е. громкоговоритель физически расположен близко к микрофону), сигнал, принимаемый микрофоном от громкоговорителя, может быть сильнее окружающего шума. В результате сигнал постоянно растет в нужной фазе для поддержания колебаний.
В результате получается знакомый визжащий звук. Для прекращения визга необходимо нарушить либо усиление, либо фазу. Перемещение микрофона может изменить относительную фазу, но обычно проще немного уменьшить громкость. Особенно интересно слушать систему, которая находится на грани колебаний. Либо усиление, либо фаза не совсем идеальны, и в результате получается довольно раздражающий звенящий звук, поскольку колебание затухает после каждого слова или фразы.
Есть несколько практических соображений, о которых следует помнить при разработке генераторов. Во-первых, нет необходимости предоставлять источник сигнала «запуск», как показано на рисунке \(\PageIndex{1}\). Обычно достаточно энергии либо уровня входного шума, либо, возможно, переходного процесса при включении, чтобы запустить генератор. И переходный процесс при включении, и шумовой сигнал являются сигналами широкого спектра, поэтому желаемая частота колебаний содержится в любом из них. Сигнал колебаний начнет увеличиваться с течением времени из-за того, что коэффициент усиления замкнутого контура больше единицы.
В конце концов, сигнал достигнет точки, в которой дальнейшее повышение уровня невозможно из-за клиппинга усилителя. Для более управляемого генератора с малыми искажениями желательно, чтобы коэффициент усиления начал снижаться до того, как произойдет отсечение. Другими словами, коэффициент усиления с обратной связью должен вернуться ровно к единице. Наконец, чтобы свести к минимуму дрейф частоты во времени, сеть обратной связи должна быть селективной. Частоты выше или ниже целевой частоты должны испытывать большее затухание, чем целевая частота. Как правило, чем избирательнее (т.е. выше \(Q\)) эта сеть, тем более стабильной и точной будет частота колебаний. Одним из простых решений является использование контура резервуара \(RLC\) в сети обратной связи. Другая возможность заключается в использовании пьезоэлектрического кристалла. Блок-схема практического осциллятора показана на рисунке \(\PageIndex{2}\). 9{\circ}\). Произведение выигрышей должно быть больше, чем потери, создаваемые сетью выбора частоты.
{\ circ} \) остановит колебание. Эта схема не включает в себя какую-либо форму автоматической регулировки усиления, поэтому выходной сигнал может быть обрезан. При правильном выборе скорость нарастания операционного усилителя может использоваться в качестве ограничивающего фактора. (741 будет приемлемо работать для \(f_o\) в диапазоне низких кГц). Хотя эта схема действительно работает и указывает на ее особенности, она, безусловно, не лучший выбор для конструкции генератора на основе операционных усилителей.
9.2.3: Мостовой осциллятор Вина
Относительно простой конструкцией, полезной для работы общего назначения, является осциллятор моста Вина. Этот осциллятор намного проще, чем обобщенная конструкция, показанная на рисунке \(\PageIndex{3}\), и предлагает очень хорошие характеристики. Сеть выбора частоты представляет собой простую схему опережения/отставания, как показано на рисунке \(\PageIndex{4}\). Эта схема представляет собой частотно-чувствительный делитель напряжения.
Он сочетает в себе реакцию как простых опережающих, так и отстающих сетей. Обычно оба резистора имеют одинаковое значение. То же самое можно сказать и о двух конденсаторах. На очень низких частотах емкостное сопротивление практически бесконечно, и, таким образом, верхний последовательный конденсатор выглядит как разомкнутый. Из-за этого выходное напряжение равно нулю. Точно так же на очень высоких частотах емкостное сопротивление приближается к нулю, и нижний шунтирующий конденсатор эффективно закорачивает выход на землю. Опять же, выходное напряжение равно нулю. На некоторой средней частоте выходное напряжение будет максимальным. Это будет предпочтительная или выбранная частота, и она станет частотой колебаний до тех пор, пока сохраняется правильное соотношение фаз. Нам нужно определить изменение фазы в этой точке, а также коэффициент делителя напряжения. Эти элементы необходимы для того, чтобы гарантировать выполнение условий Баркгаузена.
Рисунок \(\PageIndex{4}\): Сеть опережения/отставания.
Во-первых, обратите внимание, что
\[ \beta = \frac{Z_2}{Z_1+Z_2} \nonumber \]
, где \(Z_1 = R_1 — jX_{C_1}\) и \(Z_2 = R_2 | |-jX_{C_2}\).
\[ Z_2 = \frac{−j X_{C_2} R_2}{− j X_{C_2} + R_2} \nonumber \]
\[ Z_2 = \frac{− j X_{C_2} R_2}{− j X_{C_2} ( 1+ \frac{R_2}{− j X_{C_2}} )} \nonumber \]
\[ Z_2 = \frac{R_2}{1+ \frac{R_2}{− j X_ {C_2}}} \nonumber \]
Вспоминая, что \(X_C = 1/\omega C\), находим
\[ Z_1 = R_1− \frac{j}{\omega C_1} \nonumber \]
\[ Z_2 = \frac{R_2}{1+ j\omega R_2C_2} \nonumber \]
Итак,
\[ \ beta = \ frac {\ frac {R_2} {1+ j \ omega R_2 C_2}} {\ frac {R_2} {1+ j \ omega R_2 C_2} + R_1 — \ frac {j} {\ omega C_1}} \nonumber \]
\[ \beta = \frac{R_2}{R_2 + R_1 − \frac{j}{\omega C_1} + j \omega R_1 R_2 C_2 + \frac{R_2 C_2}{C_1 }} \nonumber \]
\[ \beta = \frac{R_2}{R_2 \left(1+ \frac{C_2}{C_1}\right) + R_1+ j\left( \omega R_1 R_2 C_2− \frac {1}{\omega C_1} \right)} \label{92 = \frac{1}{R_1 R_2 C_1 C_2} \nonumber \]
\[ \omega = \frac{1}{\sqrt{R_1 R_2 C_1 C_2}} \label{9.
2} \]
Обычно \(C_1 = C_2\) и \(R_1 = R_2\), поэтому уравнение \ref{9.2} сводится к
\[ \omega = \frac{1}{RC} \text{ or,} \nonumber \]
\[ f_o = \frac{1}{2 \pi RC} \label{9.3} \]
действительная часть уравнения \ref{9.1}.
9{\circ}\) для поддержания колебаний. Это также означает, что частоту колебаний довольно легко установить и даже можно отрегулировать, если вместо двух резисторов использовать потенциометры. Окончательная схема показана на рисунке \(\PageIndex{5}\).Рисунок \(\PageIndex{5}\): Осциллятор моста Вина.
Эта схема использует комбинацию отрицательной и положительной обратной связи для получения колебаний. Цикл положительной обратной связи использует \(R_t\) и \(C\). Цикл отрицательной обратной связи использует \(R_a\) и \(R_b\). \(R_b\) должен быть примерно в два раза больше \(R_a\). Если оно меньше, произведение \(A\beta\) будет меньше единицы, и колебание не может поддерживаться. Если усиление значительно больше, могут возникнуть чрезмерные искажения.
Действительно, для этой схемы желательна некоторая форма снижения усиления при более высоких выходных напряжениях. Одна из возможностей — заменить \(R_a\) лампой. По мере увеличения амплитуды сигнала на лампе ее сопротивление увеличивается, что снижает коэффициент усиления. В определенный момент сопротивления лампы будет достаточно, чтобы произведение \(A\beta\) было ровно 1. Другой метод показан на рисунке \(\PageIndex{6}\). Здесь применяется противоположный подход. Резистор \(R_b\) сначала разбивается на две части, меньшая часть, \(R_{b2}\), шунтируется парой сигнальных диодов. При меньших амплитудах диоды выключены и не влияют на работу схемы. При более высоких амплитудах диоды начинают включаться и, таким образом, начинают замыкать \(R_{b2}\). При правильном выполнении это действие не является мгновенным и не приводит к отсечению. Он просто служит для уменьшения усиления на более высоких амплитудах.
Рисунок \(\PageIndex{6}\): Мостовой генератор Вина с регулировкой усиления.
Другой способ рисования осциллятора моста Вина показан на рисунке \(\PageIndex{7}\). Эта форма ясно показывает конфигурацию моста Вина. Обратите внимание, что выходом моста является дифференциальное входное напряжение (т. е. напряжение ошибки). В рабочем режиме мост уравновешен, поэтому напряжение ошибки равно нулю.
Рисунок \(\PageIndex{7}\): Мост Вина перерисован.
Пример \(\PageIndex{1}\)
Определите частоту колебаний схемы на рисунке \(\PageIndex{8}\).
\[ f_o = \frac{1}{2 \pi RC} \nonumber \]
\[ f_o = \frac{1}{2 \pi \times 50 k\times .01 \mu F} \nonumber \]
\[ f_o = 318Hz \nonnumber \]
Рисунок \(\PageIndex{8}\): Осциллятор для примера \(\PageIndex{1}\).
Для других частот \(R\) или \(C\) можно изменить по мере необходимости. Также обратите внимание, что прямое усиление равно трем, что полностью компенсирует коэффициент положительной обратной связи, равный 1/3. В действительности, допуски компонентов делают эту схему непрактичной.
Чтобы преодолеть эту трудность, небольшая комбинация резистор/диод может быть включена последовательно с 20 кОм\(\Омега\), как показано на рисунке \(\PageIndex{6}\). Типичное значение резистора будет составлять от одной четверти до половины значения \(R_f\), или от 5 кОм\(\Омега\) до 10 кОм\(\Омега\) в этом примере. \(R_f\) также будет немного уменьшен (или \(R_i\) может быть увеличен).
Предельная точность \(f_o\) зависит от допусков \(R\) и \(C\). Если в производстве используется 10% деталей, возможно отклонение около 20%. Кроме того, на более высоких частотах схема операционного усилителя будет производить собственный умеренный фазовый сдвиг. Таким образом, предположение об идеальном неинвертирующем усилителе становится неверным, и это приведет к некоторой ошибке в выходной частоте. При экстремальных значениях в цепи положительной обратной связи также возможно некоторое смещение выходной частоты из-за эффектов емкостной и резистивной нагрузки операционного усилителя. Обычно этот тип нагрузки не представляет проблемы, так как входное сопротивление операционного усилителя очень велико, а его входная емкость довольно мала.
Пример \(\PageIndex{2}\)
На рисунке \(\PageIndex{9}\) показан регулируемый осциллятор. Три набора конденсаторов используются для изменения диапазона частот, тогда как двухклавишный потенциометр используется для регулировки частоты в заданном диапазоне. Определить максимальную и минимальную частоту колебаний в каждом диапазоне.
Рисунок \(\PageIndex{9}\): Регулируемый осциллятор.
Во-первых, обратите внимание, что конденсаторы разнесены по декадам. Это означает, что результирующие частотные диапазоны также изменятся в 10 раз. Конденсатор 0,1 мкФ будет давать самый низкий диапазон, 10 нФ будет давать диапазон в 10 раз выше, а диапазон 1 нФ будет 10 раз выше еще. Таким образом, нам нужно только рассчитать диапазон, создаваемый 0,1 \(\mu\)F.
Максимальная частота колебаний в заданном диапазоне будет иметь место при наименьшем возможном сопротивлении. Минимальное сопротивление наблюдается при полном замыкании потенциометра на 10 кОм (\Омега\), в результате получается 1,1 кОм (\Омега\).
И наоборот, минимальная частота будет иметь место с наибольшим сопротивлением. Когда горшок полностью находится в цепи, результирующая сумма составляет 11,1 k\(\Omega\). Обратите внимание, что двойной потенциометр означает, что оба устройства подключены к общему валу; таким образом, оба горшка отслеживаются в тандеме.
Для \(f_{минимум}\) с 0,1\(\mu\)F:
\[ f_o = \frac{1}{2 \pi RC} \nonumber \]
\[ f_o = \frac {1}{2 \pi \times 11,1 k\times 0,1 \mu F} \nonumber \]
\[f_o = 143,4 Гц \nonumber \]
Для \(f_{максимум}\) с 0,1 \(\ mu\)F:
\[ f_o = \frac{1}{2 \pi RC} \nonumber \]
\[ f_o = \frac{1}{2 \pi \times 1,1 k\times 0,1 \mu F} \nonumber \]
\[ f_o = 1,447 кГц \nonumber \]
Для 0,01 \(\mu\)F диапазоны будут от 1,434 кГц до 14,47 кГц, а для 0,001 \(\mu\) )F диапазоны будут от 14,34 кГц до 144,7 кГц. Обратите внимание, что каждый диапазон начинается с того места, где остановился предыдущий. Таким образом, нет «пробелов» или недостижимых частот.
{\circ}\) должна создавать колебания. 9{2}}} \nonumber \]
\[ \beta = .5 \nonumber \]
Поскольку есть три этапа, общие потери для сети обратной связи будут 0,125. Следовательно, инвертирующему усилителю требуется коэффициент усиления 8, чтобы установить произведение \(A\beta\) равным единице. Помните, что эти результаты приблизительны и зависят от минимальной межкаскадной нагрузки. Вскоре последует более точный анализ.
Пример \(\PageIndex{3}\)
Определите частоту колебаний на рисунке \(\PageIndex{12}\). 9{\circ}\) за этап». Для предотвращения нагрузки оконечные резисторы должны быть очень высокими. В этом случае требуется резистор обратной связи 8 МОм\(\Омега\). Можно несколько упростить схему, исключив 1 М\(\Омега\) и подключив 100 кОм\(\Омега\) напрямую к операционному усилителю, как показано на рисунке \(\PageIndex{13}\). Это экономит одну часть и позволяет уменьшить сопротивление резистора обратной связи, но результирующий разброс компонентов все еще не идеален.
{\circ }\). Один метод включает использование одновременных петлевых уравнений. Поскольку в этом варианте все резисторы и конденсаторы равны, мы легко сможем упростить наши уравнения. При осмотре три уравнения контура (слева направо):
\[ V_0 = (R+ X_C) I_1 − R I_2 \label{9.5} \]
\[ 0 = −R I_1 + (2 R + X_C) I_2 − R I_3 \label{9.6} \]
\[ 0 = −R I_2 + (2 R + X_C) I_3 \label{9.7} \]
Также обратите внимание, что
\[ V_3 = I_3 R \label{9.8} \]
Теперь у нас есть выражения для \(V_0\) и \(V_3\), однако \(V_0\) выражено в терминах \(I_1\) и \(I_2\), а \(V_3\) — в терминах \(I_3\) . Запишите \(I_1\) и \(I_2\) через \(I_3\), чтобы мы могли подставить их обратно в уравнение \ref{92} \label{9.21} \]
\[ \frac{V_0}{V_3} =1 −5\times 6 \nonumber \]
\[ \frac{V_0}{V_3} =−29 \label{ 9.22} \]
Коэффициент усиления лестничной сети равен \(V_3 /V_0\), или обратному уравнению \ref{9.22}, или
\[ \beta = \frac{1}{−29} \ label{9.
23} \]
Полученная потеря составит 1/29. Недостаток этого заключается в том, что требуется усиление вперед 29 вместо 8 (как в предыдущей форме). Этот недостаток незначителен по сравнению с преимуществом разумной стоимости компонентов.
Пример \(\PageIndex{4}\)
Определите значение для \(R_f\) на рисунке \(\PageIndex{15}\), чтобы поддерживать колебания. Также определите частоту колебаний.
Рисунок \(\PageIndex{15}\): Генератор равнокомпонентного фазового сдвига.
Уравнение \ref{9.23} показывает, что инвертирующий усилитель должен иметь коэффициент усиления 29. }{A_v} \nonumber \]
\[ R_f = −1 k \times −29\nonumber \]
\[ R_f = 29 k \nonumber \]
Конечно, будет использоваться более высокое стандартное значение. Кроме того, чтобы контролировать усиление на более высоких уровнях, комбинация диод/резистор (используемая в схемах моста Вина) должна быть включена последовательно с \(R_f\). Без схемы ограничения усиления могут возникнуть чрезмерные искажения.
\[ f_o = \frac{1}{2\pi \sqrt{6} RC} \nonumber \]
\[ f_o = \frac{1}{2 \pi \sqrt{6}\times 1k\ раз 0,1\мкФ} \номер \]
\[ f_o = 650 Гц \неномер \] 9{\circ}\), поэтому эту частоту очень легко увидеть. Точно так же характеристика усиления согласуется с выводами для затухания на частоте колебаний. Может быть очень поучительно проанализировать эти схемы на предмет коэффициента усиления и фазовой характеристики на каждом каскаде.
Рисунок \(\PageIndex{16a}\): Равноценная сеть в Multisim.
Рисунок \(\PageIndex{16b}\): Ответ равноценной сети.
Рисунок \(\PageIndex{16c}\): Сеть со ступенчатой стоимостью в Multisim.
Рисунок \(\PageIndex{16d}\): Ответ сети с поэтапной стоимостью.
9.2.5: Генератор функций квадрата/треугольника
Помимо генерации синусоидальных сигналов схемы на операционных усилителях могут использоваться для генерации сигналов других форм, таких как пилообразные, треугольные волны или импульсы.
Вообще говоря, прямоугольные и импульсные сигналы могут быть получены из других источников с помощью компаратора. Например, прямоугольную волну можно получить из синусоиды, пропустив ее через компаратор, подобный тому, что мы видели в седьмой главе. Линейные формы сигналов, такие как треугольники и пилы, могут быть получены в результате действия заряда/разряда конденсатора. Как вы помните из базовой теории цепей, напряжение на конденсаторе будет расти линейно, если он питается от источника постоянного тока. Один из способов добиться этого линейного подъема — использовать схему на рисунке \(\PageIndex{17}\).
Рисунок \(\PageIndex{17}\): Генератор рампы.
По сути, эта схема представляет собой инвертирующий усилитель с конденсатором вместо \(R_f\). Входной резистор \(R\) превращает приложенное входное напряжение в ток. Поскольку ток в самом операционном усилителе незначителен, этот ток течет непосредственно в конденсатор \(C\). Как и в обычном инвертирующем усилителе, выходное напряжение равно напряжению на элементе обратной связи, хотя и инвертировано.
Связь между током конденсатора и напряжением составляет
\[ \frac{d_v}{d_t} = \frac{i}{C} \label{9.24} \]
\[ V(t) = \frac{1}{C} \int i dt \ nonumber \]
\[ V_{out} = − \frac{1}{C} \int i dt \label{9.25} \]
Как и ожидалось, быстрый рост может быть создан либо небольшим конденсатором, либо большой ток. (Кстати, эта схема называется интегратором и будет рассмотрена более подробно в следующей главе.)
Выбрав соответствующие значения для \(R\) и \(C\), }\) рампа может быть установлена с желаемой скоростью. Полярность наклона рампы определяется направлением входного тока; положительный источник будет производить отрицательный наклон и наоборот. Если полярность входа меняется с определенной скоростью, линейное изменение выхода будет изменять направление в тандеме. Чистый эффект представляет собой треугольную волну. Простой способ генерировать переменную входную полярность состоит в том, чтобы управлять \(R\) прямоугольной волной. Когда прямоугольная волна меняется с плюса на минус, рампа меняет направление.
Это показано на рисунке \(\PageIndex{18}\).
Рисунок \(\PageIndex{18}\): Осциллограммы генератора линейных изменений.
Итак, теперь мы можем создать треугольную волну. Единственная проблема заключается в том, что необходим прямоугольный источник. Как мы производим квадратный источник? Как упоминалось ранее, прямоугольную волну можно получить, пропустив сигнал переменного тока через компаратор. По логике, мы должны иметь возможность передать выходной треугольный сигнал в компаратор, чтобы создать необходимый прямоугольный сигнал. Получившаяся схема показана на рисунке \(\PageIndex{19}\). Компаратор с гистерезисом используется для преобразования треугольника в прямоугольную волну. Затем квадрат управляет цепью рампы. Схема производит два одновременных выхода: прямоугольную волну, которая колеблется до \(\pm\) насыщения, и треугольную волну, которая колеблется до верхнего и нижнего порогов компаратора. Это показано на рисунке \(\PageIndex{20}\). Пороги могут быть определены из уравнений, представленных в седьмой главе.
Чтобы определить выходную частоту, скорость линейного изменения (В/с) определяется по уравнению \ref{9.24}. Зная, что размах треугольника равен \(V_{\text{верхние пороги}} — V_{\text{нижние пороги}}\), можно найти период волны. Выходная частота является обратной величиной периода.
Рисунок \(\PageIndex{19}\): Генератор треугольников/квадратов.
Рисунок \(\PageIndex{20}\): Выходные сигналы генератора треугольников/квадратов.
Пример \(\PageIndex{5}\)
Определите выходную частоту и амплитуду для схемы на рисунке \(\PageIndex{21}\). Используйте \(V_{sat} = \pm 13 V\).
Рисунок \(\PageIndex{21}\): Генератор сигналов для примера \(\PageIndex{5}\).
Во-первых, обратите внимание, что компаратор всегда колеблется между \(+V_{sat}\) и \(-V_{sat}\). Теперь определите верхний и нижний пороги для компаратора.
\[ V_{\text{верхние пороги}} = V_{sat} \frac{R_2}{R_3} \nonumber \]
\[ V_{\text{верхние пороги}} = 13 В \frac{10 k}{20 k} \nonumber \]
\[ V_{\text{upper thres}} = 6,5 В \nonumber \]
Нижний порог будет равен -6,5 В.
Теперь мы знаем, что выходной сигнал треугольной волны будет должно составлять 13 В от пика до пика. Исходя из этого, мы можем определить период выхода.
Поскольку генератор рампы приводится в действие прямоугольным сигналом с амплитудой \(V_{sat}\), уравнение \ref{9.24} можно переписать как
\[ \frac{d_v}{d_t} = \frac {V_{sat}}{RC} \nonumber \]
\[ \frac{d_v}{d_t} = \frac{13V}{33 k\times 0.01 \mu F} \nonumber \]
\[ \ frac{d_v}{d_t} = 39,394 В/с \nonumber \]
Время, необходимое для получения размаха 13 В, равно
\[ T = \frac{13 В}{39,394 В/с } \номер \]
\[ T = 330 \mu s \неномер \]
Представляет один полупериод выходной волны. Для перехода от +6,5 В к -6,5 В и обратно потребуется 660 мксек. Следовательно, выходная частота равна
\[ f = \frac{1}{T} \nonumber \]
\[ f = \frac{1}{660 \mu s} \nonumber \]
\[ f = 1,52 кГц \номер\]
Результирующую частоту Примера \(\PageIndex{5}\) можно отрегулировать, заменив либо резистор 33 кОм\(\Омега\), либо конденсатор 10 нФ.
Изменение резисторов компаратора может изменить пороги и, таким образом, изменить частоту, но, как правило, это не рекомендуется, так как также произойдет изменение выходной амплитуды. Комбинируя шаги, описанный выше процесс можно свести к одному уравнению:
\[ f = \frac{1}{\frac{2V_{pp}}{V_{sat}} RC} \label{9.26} \]
, где \(V_{pp}\) — разница между \(V_{верхние пороги}\) и \(V_{нижние пороги}\). Обратите внимание, что если \(R_3\) в 4 раза больше, чем \(R_2\) в компараторе, уравнение \ref{9.26} сокращается до
\[ f = \frac{1}{RC} \nonumber \]
а пиковая амплитуда треугольной волны составляет одну четвертую от \(V_{sat}\).
Обычно такие схемы используются для работы на более низких частотах. Для чистых прямоугольных сигналов требуются очень быстрые операционные усилители. Наконец, для нагрузок с более низким импедансом выходы должны быть буферизованы повторителями напряжения.
Компьютерное моделирование
Моделирование Multisim для генератора сигналов примера \(\PageIndex{5}\) показано на рисунке \(\PageIndex{22}\).
Квадратные и треугольные выходы отображаются вместе, чтобы можно было увидеть действие переключения. Обратите внимание, как каждая волна получается из другой. Выходной график задерживается на 5 миллисекунд, чтобы гарантировать выходной график установившегося состояния. Отсутствие задержки времени построения приведет к построению графика начальных переходных процессов при включении. Может пройти много миллисекунд, прежде чем сигналы окончательно стабилизируются, в зависимости от желаемой частоты колебаний и начальных условий схемы. Наконец, обратите внимание на резкие нарастающие и спадающие фронты прямоугольной волны. Это связано с умеренно высокой скоростью нарастания выбранного операционного усилителя LF411. Если бы использовалось более медленное устройство, такое как 741, качество выходных сигналов пострадало бы.
Рисунок \(\PageIndex{22a}\): Генератор треугольников/квадратов в Multisim.
Рисунок \(\PageIndex{22b}\): Выходные сигналы из симулятора.
Если точная треугольная волна не требуется, а требуется только прямоугольная волна, схема на рисунке \(\PageIndex{19}\) может быть уменьшена до одного каскада на операционном усилителе.
Это показано на рисунке \(\PageIndex{23}\). Эта схема, по сути, является компаратором. Резисторы \(R_1\) и \(R_2\) образуют часть положительной обратной связи и устанавливают эффективную точку срабатывания компаратора или порог. Сигналом измерения является напряжение на конденсаторе. Интересующие потенциалы показаны на рисунке \(\PageIndex{24}\). Если выход имеет положительное насыщение, неинвертирующий вход увидит процент от этого, в зависимости от делителя напряжения, создаваемого \(R_1\) и \(R_2\). Этот потенциал равен \(V_{верхний порог}\). Поскольку выход имеет положительное насыщение, конденсатор \(C\) будет заряжаться по направлению к нему. Поскольку он заряжается через резистор \(R\), форма сигнала имеет экспоненциальный тип. Как только напряжение на конденсаторе достигнет \(V_{upper thres}\), неинвертирующий вход больше не будет больше, чем инвертирующий вход, и устройство перейдет в отрицательное состояние. В этот момент \(C\) изменит свой курс и переместится в сторону отрицательного насыщения.
При нижнем пороге ОУ снова изменит состояние, и процесс повторится. Чтобы определить частоту колебаний, нам нужно найти, сколько времени требуется конденсатору для зарядки между двумя пороговыми точками. Обычно схема питается от источников одинаковой величины, поэтому \(+V_{sat} = -V_{sat}\) и \(V_{верхние пороги} = V_{нижние пороги}\). По осмотру, 9{\ frac {−t} {RC}} = \ frac {R_2} {2 R_1 + R_2} \\ \ frac {−t} {RC} = \ ln \left ( \ frac {R_2} {2 R_1 + R_2} } \right) \\ t = RC \ln \left( \frac{2 R_1+ R_2}{R_2} \right) \nonumber \]
Это время зарядки конденсатора. Для одного периода требуется два таких хода, поэтому мы можем сказать
\[ T = 2 RC \ \ln \left( \frac{2 R_1+R_2}{R_2} \right) \ или, \nonumber \]
\[ f_o = \frac{1}{2 RC \\ln \left( \frac{2 R_1+ R_2}{R_2} \right)} \label{9.32} \]
Мы можем преобразовать уравнение \ref{9.32} в «более приятные» формы путем выбора значений для \(R_1\) и \(R_2\) таким образом, чтобы член журнала превращался в удобное число, например 1 или 0,5.
Например, если мы установим \(R_1 = 0,859 R_2\), член журнала будет равен единице, и, следовательно, уравнение \ref{9.32} станет \(f_o = 1 / 2RC\)
Пример \(\PageIndex{6}\ )
Разработайте генератор прямоугольных сигналов частотой 2 кГц, используя схему, показанную на рисунке \(\PageIndex{23}\). Для удобства установите \(R_1 = 0,859 R_2\). Если \(R_1\) произвольно установить на 10 k\(\Omega\), то
\[ R_1 = 0,859 R_2 \номер \]
\[ R_2 = \frac{R_1}{0,859} \неномер \]
\[ R_2 = \frac{10 k}{0,859} \неномер \]
\[ R_2 = 11,64 k \нечисло \]
Чтобы установить частоту колебаний, \(R\) произвольно устанавливается равным 10 k\(\Omega\), а затем определяется \(C\).
\[ f_o = \frac{1}{2 RC} \nonumber \]
\[ C = \frac{1}{2 R f_o} \nonumber \]
\[ C = \frac{1} {2\times 10 k\times 2 кГц} \номер \]
\[ C = 25 нФ \номер \]
Компьютерное моделирование
Моделирование генератора прямоугольных импульсов из примера \(\PageIndex{6}\) показано на рисунке \(\PageIndex{25}\).
Чтобы графически проиллюстрировать важность того, чтобы операционный усилитель имел достаточную полосу пропускания и скорость нарастания, моделирование выполняется дважды: один раз с использованием умеренно быстрого LF411 и второй раз с использованием гораздо более медленного 741.
Рисунок \(\PageIndex{ 25a}\): Генератор прямоугольных импульсов в Multisim.
Выходное напряжение и напряжение конденсатора построены на основе анализа переходных процессов. При использовании LF411 форма выходного сигнала очень четкая с резкими фронтами нарастания и спада. Напряжение конденсатора отображается точно так, как должно. Результирующая частота лишь немного ниже цели 2 кГц. Напротив, графики 741 показывают некоторые проблемы. Во-первых, прямоугольная волна имеет заметное ограничение скорости нарастания на переходах. Во-вторых, из-за проблем с поворотом форма волны напряжения на конденсаторе кажется искаженной (обратите внимание на чрезмерное округление пиков). Сочетание этих эффектов приводит к частоте примерно на 15 процентов ниже целевой, или примерно на 1,7 кГц.
Конечным результатом является тусклая форма выходного сигнала.
Рисунок \(\PageIndex{25b}\): Осциллограммы с использованием LF411.
Рисунок \(\PageIndex{25c}\): Осциллограммы с использованием 741.
Эта страница под названием 9.2: Осцилляторы на операционных усилителях распространяется по лицензии CC BY-NC-SA 4.0 и была создана, изменена и/или курирована Джеймсом М. Фиоре посредством исходного контента, который был отредактирован в соответствии со стилем и стандартами Платформа LibreTexts; подробная история редактирования доступна по запросу.
- Наверх
- Была ли эта статья полезной?
- Тип изделия
- Раздел или страница
- Автор
- Джеймс М.
Фиоре
- Лицензия
- СС BY-NC-SA
- Версия лицензии
- 4,0
- Показать оглавление
- нет
- Метки
- source@http://www.dissidents.com/resources/OperationalAmplifiersAndLinearICs_3E.pdf
Конструкция генераторов Roland Juno
Эта статья представляет собой подробное руководство по аналоговым генераторам Roland Juno с цифровым управлением ( ИДК ). Я влюбился в Juno еще в самом начале своего знакомства с синтезатором и провел последний год или около того, изучая его дизайн, чтобы создать свой собственный DCO, вдохновленный Juno, Winterbloom Castor & Pollux .
В этой статье будет рассказано немного об истории Juno, обсуждена теория работы генераторов с цифровым управлением, проанализированы схемы для Juno 6/60 и Juno 106, а также обсуждены практические аспекты использования DCO. Эта статья несколько длинная и есть лот информация тут. Я изо всех сил старался сделать это доступным для всех, кто обладает базовыми знаниями в области электроники, поэтому, если вы чувствуете себя смущенным или подавленным, пожалуйста, свяжитесь с нами, и я буду более чем счастлив добавить больше деталей или изменить что-то, чтобы это было легче понять.
Немного истории
Компания Roland представила невероятный Juno-6 и почти идентичный ему Juno-60 в 1982 году. Juno представлял собой 6-голосный полифонический синтезатор, обладавший невероятной ценностью, учитывая набор его функций.
В Juno было аналоговых генератора с цифровым управлением . DCO был разработан для преодоления нестабильности настройки обычных генераторов , управляемых напряжением ( VCO ) в современных полифонических синтезаторах.
DCO работают с одной и той же фундаментальной аналоговой схемой, но отличаются тем, что управляются микроконтроллером. Это придало серии Juno уникальное звучание, ставшее фаворитом многих музыкантов.
Roland последовал за ним с Juno-106 в 1984 году. Он предлагал некоторые улучшения по сравнению со своим предшественником, такие как изменение высоты тона, модуляция и поддержка новой функции, называемой MIDI. Он по-прежнему использует ту же концепцию генератора с цифровым управлением, что и в 6 и 60, но его реализация немного отличается.
В этой статье мы обсудим и проанализируем обе конструкции, но прежде чем углубляться в мельчайшие детали, давайте взглянем на общую схему генерации звука Juno. Кроме того, в этой статье эти три синтезатора — 6, 60 и 106 — будут называться 9.0121 на Juno , но обратите внимание, что это не обязательно применимо к более поздним моделям.
Обзор звукового поколения Juno
У Юноны шесть голосов. Каждый голос имеет один осциллятор, который может генерировать три различных волновых формы .
Эти генераторы управляются микроконтроллером. Вот блок-схема, которая должна помочь визуализировать различные части в игре:
Генерация звука начинается с квадратных волн , управляемых микротроллером, а затем проходит серию из формирователи волны , которые генерируют линейно-пилообразный сигнал , сигнал sub (который представляет собой прямоугольный сигнал с половинной частотой) и импульсный сигнал . Частота часов определяет частоту/ноту, которую воспроизводит осциллятор.
Это отличается от обычной конструкции генератора, управляемого напряжением ( VCO ), где ЦП не требуется. Вместо этого он использует аналоговую схему для создания управляющего напряжения , которое определяет частоту генератора:
Теперь, когда вы получили общее представление о генерации звука внутри этих синтезаторов, давайте более подробно рассмотрим компоненты, участвующие в генерации звука.
Генератор рампы
Прежде чем перейти к различиям между DCO и VCO, полезно обсудить их сходство.
Как показано на блок-схемах выше, несколько конструкций для VCO и , DCO Juno разработаны на базе генератора линейного изменения (иногда называемого линейное ядро ), которое создает пилообразный сигнал (линейное изменение):
Генератор рампы — это начало того, как осциллятор превращает частотный входной сигнал в различные полезные формы волны, которые используются для создания музыкальных звуков. Для ГУН входной сигнал частоты представляет собой управляющее напряжение , следовательно, «управляемое напряжением». Для DCO входной сигнал частоты представляет собой цифровые часы , следовательно, «с цифровым управлением».
Различие в типе входного сигнала оказывает существенное влияние на конструкцию схемы. Прежде чем углубляться в эти различия, давайте взглянем на сердце генератора рампы, которое является общим для обеих конструкций: интегратор .
Интегратор
Интегратор — это электронная схема, выполняющая математическую операцию Интеграция . Это причудливое слово из исчисления, но не бойтесь — на практике это довольно просто.
Целью интегратора является создание выходного сигнала, который изменяется (увеличивается или уменьшается) со скоростью, соответствующей величине и продолжительности входного сигнала. В этом случае входной и выходной сигналы являются напряжением. Если применить постоянное напряжение на интеграторе, он создаст последовательное увеличение или уменьшение выходного напряжения во времени ( линейное изменение ):
Большее напряжение означает, что рампа будет иметь более крутой наклон. Это будет полезно при генерации пилообразного сигнала — линейное изменение интегратора дает ровно один цикл пилообразного сигнала. Хитрость заключается в том, чтобы заставить его перезапуститься, чтобы он создавал повторяющуюся (или периодическую ) пилообразную форму волны.
Вы можете создать интегратор, используя схему интегратора на операционном усилителе:
Интегратор операционного усилителя основан на идее, что если вы подаете напряжение на конденсатор, для его зарядки требуется некоторое время, на самом деле он будет заряжаться со скоростью, пропорциональной входному напряжению, что звучит как много интеграция! Не вдаваясь слишком в теорию операционных усилителей, вы можете просто предположить, что схема интегратора будет создавать напряжение, которое увеличивается или уменьшается со скоростью, определяемой входным напряжением и значениями R и C . Значения R и C определяют RC-константу интегратора, или, проще говоря, , сколько времени требуется цепи для зарядки . Запомните эту концепцию, потому что в этой статье в игру вступает лот .
Вы можете поэкспериментировать с интерактивной иллюстрацией, чтобы увидеть, как изменение напряжения, сопротивления или емкости меняет выходной сигнал интегратора:
Входное напряжение
Сопротивление
Емкость
Формула, используемая для определения выходного напряжения интегратора с постоянным входным напряжением в данный момент времени:
Vвых = -(Vвх/(R*C))*время
Прежде чем двигаться дальше, следует знать о некоторых интересных и заслуживающих внимания свойствах поведения интегратора:
- Во-первых, обратите внимание, что существует три способа изменения крутизны выходного сигнала: изменение емкости, изменение сопротивления или изменение напряжения.
Повышение напряжения приведет к более быстрой зарядке конденсатора и увеличению крутизны наклона. Уменьшение сопротивления или емкости также приведет к более быстрой зарядке конденсатора и увеличит крутизну наклона. - Во-вторых, выход инвертируется — положительное входное напряжение создает нисходящий наклон, а отрицательное входное напряжение создает восходящий наклон. Это станет очевидным, когда мы рассмотрим разницу между конструкциями Juno-6/60 и Juno-106.
- В-третьих, обратите внимание, что при более крутых наклонах выходные данные будут насыщаться (перестанут увеличиваться или уменьшаться). Это связано с тем, что реальный операционный усилитель не имеет бесконечного количества выходного напряжения, а конденсатор не может удерживать бесконечный заряд, поэтому, когда либо выходное напряжение выходит за пределы источника питания операционного усилителя, либо конденсатор не может держите больше заряда, выходное напряжение насыщается.
К этому моменту вы должны хорошо понимать, как интегратор операционного усилителя формирует линейное изменение постоянного входного напряжения.
Итак, теперь мы увидим, как изменить схему так, чтобы вместо одного наклона она генерировала повторяющийся (периодический) пилообразный сигнал.
Простое решение состоит в том, чтобы просто запустить схему заново — сбросить ее. Это вернет рампу к нулю и позволит ей снова начать расти (или падать). Если вы продолжаете сбрасывать через равные промежутки времени, схема будет продолжать генерировать линейные изменения, которые образуют циклы пилообразной формы волны.
Но что значит сбросить цепь? Ну, значит вернуть его в исходное состояние. Подумайте о том, что изменяет в цепи интегратора с течением времени: заряжает конденсатора. Когда схема впервые запускается, конденсатор не имеет заряда и выходное напряжение равно нулю, но с течением времени конденсатор заряжается все больше и больше. Таким образом, сброс схемы означает разрядку конденсатора.
Самый простой способ разрядить конденсатор до короткий это: соедините два его провода вместе, чтобы ничто не блокировало его разрядку.
Вы можете сделать это, вставив в цепь небольшой переключатель:
Когда переключатель разомкнут, интегратор ведет себя так же, как и раньше — его выход увеличивается или уменьшается в зависимости от входного напряжения. Когда переключатель замкнут, он создает цепь, которая соединяет выводы конденсатора и позволяет ему разрядиться:
После того, как переключатель снова разомкнут, интегратор запустится заново и снова начнет увеличивать свой выходной сигнал.
Попробуйте небольшую симуляцию ниже: нажмите , запустите , чтобы конденсатор немного зарядился, а затем нажмите , чтобы закрыть переключатель , чтобы сбросить его:
Обратите внимание, что когда вы нажимаете кнопку через равные промежутки времени, выходной сигнал представляет собой пилообразный сигнал, а его частота определяется тем, как часто вы нажимаете кнопку и сбрасываете конденсатор.
Очевидно, что нет синтезаторов, требующих ручного нажатия переключателя на нужной частоте ноты! 1 Таким образом, вместо того, чтобы требовать от человека нажатия переключателя, эта схема должна принимать некоторую форму частотного входного сигнала и использовать его для электронного замыкания переключателя.
Переключатель — самая простая часть — есть хорошо известный компонент, который может действовать как переключатель с электронным управлением : транзистор. Таким образом, генератор рампы будет использовать транзистор вместо переключателя:
.Обратите внимание, что я явно не указываю, какой тип транзистора (PNP, NPN и т. д.) — выбор зависит от нескольких других факторов, поэтому пока я буду абстрактным. Обратите внимание, что между конденсатором и транзистором есть новый резистор. Как правило, это резистор с низким сопротивлением, и он предназначен только для ограничения тока, проходящего через транзистор, когда конденсатор разряжается, поскольку слишком большой ток может повредить транзистор.
Итак, теперь схема имеет средства электронного сброса конденсатора. Следующим шагом является создание схемы, которая принимает входной сигнал частоты и преобразует его в сигнал сброса для управления транзистором. Это точка, в которой VCO и DCO расходятся, поскольку до сих пор их теория была одинаковой, но форма частотного входного сигнала и способ его использования сильно различались между ними.
В следующих нескольких разделах будут рассмотрены различные подходы, используемые конструкциями VCO и DCO для управления транзистором и конденсатором и, следовательно, частотой пилообразного сигнала.
Аналоговый генератор, управляемый напряжением
Хотя целью этой статьи является изучение конструкции DCO, стоит потратить некоторое время на изучение принципов работы VCO. Этот анализ даст некоторое представление об определенных аспектах конструкции ИДК.
Аналоговый ГУН использует управляющее напряжение в качестве частотного входного сигнала. Создание этого управляющего напряжения довольно сложно 3 , и это слишком много для обсуждения здесь, но вы должны знать, что схема генерации управляющего напряжения 3 .0074 чувствительный к температуре — как только прибор прогреется, генераторы расстроятся! Это один из мотивирующих факторов дизайна DCO.
ГУН направляет управляющее напряжение прямо на входное напряжение генератора рампы:
Идея состоит в том, что увеличение входного напряжения генератора линейного изменения вызовет более быструю зарядку конденсатора — то, что вы уже испытали при интерактивной анимации интегратора.
Следующим шагом является сброс генератора рампы с помощью транзистора. Не существует очевидного способа использовать управляющее напряжение для управления транзистором. Однако увеличение управляющего напряжения увеличивает наклон рампы. Мы могли бы добавить схему, которая отслеживает выходной сигнал генератора линейного изменения и сбрасывает его с помощью транзистора, как только он достигает определенного выходного уровня:
Более высокое управляющее напряжение будет означать, что рампа быстрее достигает целевого напряжения и, следовательно, чаще сбрасывается и приводит к более высокой частоте.
Вы можете реализовать такую схему, используя компаратор :
А компаратор, ну сравнивает! Он принимает два напряжения: входное напряжение и пороговое напряжение. Когда входное напряжение ниже порогового напряжения, компаратор выдает низкое напряжение. Однако, если вместо этого входное напряжение выше порогового напряжения, компаратор выдаст высокое напряжение.
Вы можете поиграть с этим здесь:
Низкий
Входное напряжение
Опорное напряжение
Обратите внимание, что это идеальный компаратор высокого уровня, а реальные 2 требуют немного больше работы для использования.
Вы можете добавить компаратор для наблюдения за выходным напряжением генератора рампы и сброса схемы, включив транзистор, как только выходное напряжение выйдет за пределы желаемой амплитуды напряжения. Когда транзистор открывается, конденсатор разряжается, и выходное напряжение генератора рампы в конечном итоге падает ниже порогового напряжения компаратора, и транзистор снова закрывается, позволяя циклу начаться заново. Взгляните на эту схему и анимацию:
Управляющее напряжение
Эй, посмотри-ка, наконец-то пилообразный!
Теперь это рабочая схема генератора, управляемого напряжением. Поэкспериментируйте с управляющим напряжением в анимации и обратите внимание, что по мере увеличения управляющего напряжения 4 увеличивается и частота сигнала.
Но почему именно ? И как определить точную частоту, которую будет создавать управляющее напряжение? И наоборот, как определить подходящее управляющее напряжение для данной частоты?
Помните, что управляющее напряжение используется для непосредственной зарядки конденсатора. Подумайте о том, что происходит при увеличении управляющего напряжения:
- Конденсатор будет меняться быстрее,
- Что приводит к более быстрому нарастанию рампы интегратора,
- Что приведет к более быстрому росту выходного напряжения,
- И поэтому быстрее достигнет опорного напряжения компаратора,
- Что приведет к более быстрому включению и выключению транзистора,
- Что, наконец, вызывает увеличение частоты.
Итак, теперь вы знаете , как управляющее напряжение увеличивает частоту, но вам все еще нужно знать, как рассчитать частоту по напряжению и наоборот. Помните, что на время зарядки конденсатора влияют три фактора: емкость, сопротивление и входное напряжение.
В разделе генератора пилообразного изменения приведена формула для расчета выходного напряжения интегратора операционного усилителя:
Vвых = -(Vвх / (R * C)) * время
Это можно изменить для определения времени зарядки и, следовательно, частоты. Поскольку время заряда считается периодом формы сигнала, а частота является обратной величиной периода:
время = -(С*R*Vвых)/Вин частота = 1/время
Если вы выберете значения компонентов для R и C и выберите желаемую выходную амплитуду, вы можете подставить их в уравнение, и вы получите формулу для определения частоты при заданном управляющем напряжении. В данном случае я выбрал 200 кОм , 1 нФ и -12 В (не беспокойтесь об этих значениях, я расскажу, как выбрать эти значения позже):
R = 200 кОм С = 1 нФ Vвых = -12В определение частоты_for_control_voltage (Vin): время = -(С * R * Vвых) / Вин частота = 1/время частота возврата
Вы можете использовать этот интерактивный калькулятор, чтобы попробовать различные управляющие напряжения и посмотреть, как они соотносятся с частотами:
Управляющее напряжение
Более полезно вычислить обратное значение напряжения, необходимого для определенной частоты, изменив формулу для определения времени (и, следовательно, частоты):
время = 1/частота Vin = -(C * R * Vвых) / время
и вставка тех же значений дает вам функцию:
R = 200 кОм С = 1 нФ Vвых = -12В def control_voltage_for_частота (частота): время = 1 / частота Vin = -(C * R * Vвых) / время вернуть Вин
и еще раз, вот удобный интерактивный калькулятор:
Желаемая частота
Хорошо, на данный момент это все, что вам действительно нужно знать о VCO, прежде чем взглянуть на DCO.
Конечно, в этой статье не учтены все детали практических VCO, так что считайте это 9.0074 очень упрощенный VCO, который здесь только для того, чтобы помочь проиллюстрировать различия между VCO и DCO. Если вы хотите узнать больше о создании VCO, вы можете посмотреть это руководство, эту замечательную серию видеороликов или эту прекрасную книгу.
Хорошо, давайте посмотрим. Основные выводы VCO:
- Частотный входной сигнал ГУН представляет собой управляющее напряжение . Управляющее напряжение определяет скорость зарядки конденсатора интегратора и, следовательно, частоту.
- Амплитуда ГУН всегда постоянна, поскольку выходной уровень линейного изменения используется для определения момента сброса схемы.
Аналоговый генератор с цифровым управлением
Самая большая проблема с конструкцией VCO заключается в том, что управляющее напряжение, определяющее частоту, генерируется сложной схемой, которая очень чувствительна к температурному дрейфу и производственным допускам.
Это означает, что генерируемое управляющее напряжение может не соответствовать точно тому, каким оно должно быть для желаемой ноты, и в конечном итоге оно будет звучать фальшиво. Что еще хуже, даже если вы приспосабливаетесь к этому, вам придется перенастраивать по мере того, как инструмент становится теплее!
В DCO используется другая схема управления частотой. В отличие от аналогового подхода VCO, где управляющее напряжение определяет частоту, частота DCO управляется цифровым тактовым сигналом . Цифровой тактовый сигнал представляет собой прямоугольную волну, работающую на определенной частоте. Для воспроизведения разных нот используется микроконтроллер для изменения частоты тактового сигнала.
Частота
Итак, как вы можете подключить этот входящий тактовый сигнал к ядру рампы и управлять частотой? Вспомните базовую схему генератора рампы:
Пока предположим, что входное напряжение компаратора является некоторым постоянным напряжением.
Транзистор действительно является ключевым компонентом в определении частоты — частота его включения и сброса схемы определяет частоту. Тактовый сигнал представляет собой серию периодов включения / выключения, поэтому вы можете использовать его для включения и выключения транзистора для каждого цикла часов.
Если бы вы подключили часы прямо к транзистору, то все бы работало не так, как надо. Поскольку часы остаются на высоком уровне в течение половины своего цикла, это означает, что транзистор будет оставаться включенным в течение половины периода, а конденсатор не сможет заряжаться в течение половины этого времени:
Таким образом, между часами и транзистором должна быть цепь, которая обеспечивает включение транзистора только на очень короткий период времени в течение тактового цикла, чтобы позволить конденсатору разрядиться.
Дифференциал RC
Вы можете построить схему, обнаруживающую резкие изменения входного сигнала, например передний или задний фронт тактового сигнала, и выдающую короткие всплески напряжения.
Эта схема называется дифференциатором RC 9.0075 5 . Это красивое слово, но это действительно простая схема. Посмотрите схему ниже и анимацию, чтобы увидеть ее влияние на вход часов:
Частота
Сопротивление
Емкость
Дифференциатор превращает прямоугольную волну часов (в фиолетовый ) в серию всплесков напряжения (в бирюзовый ) при наличии нарастающего или спадающего фронта тактового сигнала. Обратите внимание, что если вы измените сопротивление или емкость, всплески длятся короче или дольше. Хотя я пока не буду обсуждать точные значения, общая идея заключается в том, что шипы должны длиться как раз достаточно долго, чтобы разрядить конденсатор. Если пики длятся слишком долго, то транзистор будет включен слишком долго, и выходной сигнал будет искажать начало каждого цикла сигнала. Если импульс слишком короткий, конденсатор не разрядится полностью, что вызовет нежелательные несоответствия и смещения в результирующем сигнале:
На практике RC-константа дифференциатора должна быть немного больше, чем RC-константа генератора рампы 9.
0074 разрядка цепь:
So RC дифференциатор > RC разряд . Этому есть две причины. Во-первых, схема должна полностью разрядить конденсатор, чтобы форма волны была правильной. Немного более высокая константа RC дифференциатора дает немного больше места для ошибки, поскольку реальные значения компонентов различаются. Вторая причина заключается в том, что транзистор не открывается до тех пор, пока не будет достигнуто напряжение база-эмиттер, В BE больше номинального напряжения насыщения база-эмиттер, В BE(sat) . Для наиболее распространенных транзисторов V BE(sat) находится где-то между 0,6 Вольт и 0,7 Вольт . Поскольку всплески от дифференциатора быстро нарастают, а затем экспоненциально уменьшаются, во время всплеска есть некоторое время, когда его напряжение слишком низкое, чтобы включить транзистор. Эта визуализация выхода дифференциатора показывает, когда транзистор будет включен красным цветом:
Частота
Сопротивление
Емкость
Базовый DCO
Следующая схема добавляет тактовый вход через дифференциатор для управления транзистором.
Не забудьте предположить, что входное напряжение интегратора является постоянным напряжением:
Наконец-то на выходе появляется пилообразный сигнал! Обратите внимание, что между дифференциатором и транзистором также есть резистор — он предназначен для ограничения тока, чтобы конденсатор не разряжал всю свою энергию сразу и не перегружал транзистор 9.1002 6 .
Вот интерактивная анимация вывода DCO:
Тактовая частота
Существует очевидная разница между выходным сигналом DCO и выходным сигналом VCO: амплитуда DCO меняется в зависимости от диапазона частот. Более низкие частоты имеют более высокую амплитуду (и, следовательно, они громче), а более высокие частоты имеют более низкую амплитуду (и, следовательно, более тихие). В крайних случаях более низкие частоты обрезают ( насыщают выход операционного усилителя), что приводит к искажениям, а более высокие частоты становятся неслышимыми. В следующем разделе будет рассказано, почему это происходит и как добиться равномерной амплитуды во всем диапазоне DCO.
Но перед этим уделите минутку обзору. Теперь вы изучили теорию как VCO, так и DCO. Ключевые выводы от специалистов по допинг-контролю:
- Частота DCO управляется тактовым сигналом , определяющим частоту включения транзистора.
- Амплитуда DCO уменьшается по мере увеличения частоты, и поэтому DCO звучит тише на более высоких частотах, если нет какой-либо компенсации.
Компенсация амплитуды
В последнем разделе демонстрировался работающий DCO, но с критическим недостатком: его громкость уменьшается по мере увеличения частот. Это не очень полезно для музыкального генератора, поэтому должна быть какая-то схема, которая увеличивает амплитуду по мере увеличения частоты. Это называется компенсацией амплитуды 7 .
Помните, что в разделе DCO я говорил, что входное напряжение интегратора должно быть постоянным. Именно по этой причине существует проблема амплитуды. Поскольку входное напряжение является постоянным, конденсатор интегратора нарастает с постоянной скоростью независимо от тактовой частоты.
На более низких частотах он заряжается слишком быстро, и форма сигнала обрезается. На более высоких частотах он заряжается слишком медленно и, следовательно, не имеет достаточно времени, чтобы достичь желаемой амплитуды, прежде чем часы перезагрузят цепь.
В практическом DCO входное напряжение интегратора не может быть постоянным, потому что схема должна увеличить напряжение, чтобы увеличить скорость заряда конденсатора. В конструкции ГУН управляющее напряжение было подключено к входному напряжению интегратора и использовалось для увеличения скорости зарядки конденсатора. DCO может использовать ту же идею, однако вместо управляющего напряжения, создаваемого сложной аналоговой схемой, оно будет генерироваться микроконтроллером с помощью цифро-аналогового преобразователя (9).0074 ЦАП ). Вот схема с добавленным ЦАП:
Микроконтроллер посылает больше напряжения через ЦАП, так как генератор воспроизводит возрастающие частоты. Это заставит конденсатор заряжаться быстрее и сделает амплитуду сигнала постоянной во всем диапазоне частот генератора.
Точное необходимое напряжение варьируется, но хорошая формула для получения приблизительного напряжения заряда, необходимого для данной ноты:
максимальная_частота = 5 кГц нота_частота = 880 Гц целевое_напряжение = 12 В зарядное_напряжение = целевое_напряжение * нотная_частота / максимальная_частота
Конструкция DCO теперь сильно отличается от VCO с точки зрения способа управления. Микроконтроллер должен отправить два отдельных входа в генератор для управления его частотой и амплитудой. Хотя это может показаться сложным, помните, что ГУН должен питаться от сложной и чувствительной к температуре схемы. Микроконтроллер способен управлять частотой DCO с гораздо более высокой степенью точности по сравнению с VCO, и требование управления амплитудой также является разумным компромиссом. Также важно, что амплитуда не должна быть очень точной, потому что наши уши более чувствительны к различиям в высоте тона, чем к различиям в громкости.
Теперь, когда мы рассмотрели теорию работы DCO, давайте взглянем на реальный DCO и проанализируем его.
Схема DCO, разработанная в предыдущем разделе, не так уж далека от конструкции Juno-106, так что давайте взглянем на нее:
Вот интерактивная анимация выходного сигнала генератора Juno-106:
Тактовая частота
Красивый пилообразный сигнал! Конечно, эта небольшая анимация не является точной симуляцией схемы — реальный сигнал имеет некоторые приятные аналоговые странности.
Используя уже изученное понимание принципов работы, давайте разберем значения компонентов в схеме и выясним, что они означают для того, как будет вести себя этот DCO:
- RC-дифференциатор имеет константу RC
10 кОм × 270 пФ = 2,7 мкс. Тактовый сигнал5 Вольт. Это означает, что транзистор будет оставаться включенным примерно5,3 мксиз каждого цикла сигнала 8 . - Транзистор представляет собой транзистор NPN , поэтому он включится в течение нарастающий фронт часов.
Это связано с тем, что NPN-транзистору требуется положительное базовое напряжение, а RC-дифференциатор будет создавать положительный всплеск напряжения при изменении тактового сигнала с низкого на высокий. - Разрядная цепь интегратора имеет постоянную RC
2,2 кОм × 1 нФ = 2,2 мкс. Обратите внимание, что это соответствует эмпирическому правилу, упомянутому ранее: постоянная RC дифференциатора немного выше, чем у разрядной цепи. Если рассматривать изолированно, разрядная цепь оставит всего 9% 8 напряжения на конденсаторе интегратора, когда схема дифференциатора включает транзистор на5,3 мкс. Однако, поскольку выход операционного усилителя и выход ЦАП создают напряжение на конденсаторе, когда он разряжается, он будет разряжаться немного быстрее 10 . - Постоянная RC интегратора составляет
200 кОм × 1 нФ = 0,2 мс. Это эквивалентно5 кГц. Это эффективно устанавливает максимальную рабочую частоту генератора.
5 кГц— отличный выбор, учитывая, что самая высокая нота фортепиано, C8, равна4186 Гц. - При максимальной рабочей частоте
5 кГцтранзистор будет включен только в течение2,7 мкс / 0,2 мс = 1,35%цикла сигнала, поэтому не будет никаких проблем, если транзистор будет включен слишком долго и вызывая искажение. - Напряжение, выходящее из ЦАП, равно инвертированному , поэтому отрицательное Напряжение заряда подается на интегратор. Если вы помните обратно к интегратору, он также инвертирует — положительное входное напряжение создает падающий наклон, а отрицательное входное напряжение создает возрастающий наклон. Таким образом, Juno-106 использует напряжение отрицательного заряда для создания возрастающей пилообразной волны 11 .
Информация, рассмотренная до сих пор, должна также позволить вам сделать это в обратном порядке, то есть вы сможете выбрать значения компонентов для нового проекта DCO.
Если вы начнете с выбора максимальной рабочей частоты (скажем, 5 кГц ), то вы можете использовать это для определения постоянной RC интегратора:
RCинтегратор = 1/5кГц RCинтегратор = 0,2 мс
Любая комбинация сопротивления и емкости, которая приводит к этой постоянной RC, будет работать. Значения, используемые Juno-106, 200 кОм, и 1 нФ , прекрасно подходят. Теперь, когда у вас есть константа RC интегратора, вы можете вычислить константу RC дифференциатора, применяя эмпирическое правило, которое должно быть немного больше, чем 9 интегратора.0074 разрядка RC постоянная:
RCдифференциал = RCразряд * 1,2 RC-дифференциатор = 10 кОм * 270 пФ * 1,2 RCдифференциатор = 2,7 мкс
Опять же, значения, используемые в Juno-106, 10 кОм и 270 пФ , совершенно прекрасны. Остальные компоненты в значительной степени могут быть определены путем дедукции или эмпирически путем экспериментирования.
Хотя маловероятно, что вы получите идеальные значения компонентов с первой попытки, это может, по крайней мере, дать вам хорошее представление о том, как вы начнете выбирать эти компоненты с нуля.
Примерно такой же дизайн у Юноны-106. Вот еще несколько вещей, которые могут быть вам интересны:
- Выходное напряжение в диапазоне может варьироваться в пределах
1 Вольт, но это нормально — ваше ухо не уловит разницы. - Поскольку ЦАП Juno не имеет большого разрешения, микроконтроллер может переключать резистор интегратора между
100 кОм,200 кОми399 кОм, чтобы лучше контролировать амплитуду для более низких частот. - Выбранные здесь номиналы компонентов фактически взяты из руководства по обслуживанию Juno-60, за исключением резистора и конденсатора интегратора. Генераторы Juno-106 находятся на отдельных платах голосовых карт, и в руководстве по обслуживанию не указаны все значения для пассивов.
Хотя я не уверен на 100% в значениях, которые я выбрал здесь, я вполне уверен, что я, по крайней мере, очень близок к этому. - Микроконтроллер не генерирует тактовый сигнал напрямую, вместо этого он настраивает набор программируемых интервальных таймеров. Таймеры тактируются
8 МГцкварцевый генератор.
Генераторы Juno-6 и 60 имеют одинаковую конструкцию. Вот как это выглядит:
Это чрезвычайно похоже на конструкцию Juno-106 с одним ключевым отличием: он выдает падающий пилообразный сигнал. Это оказывает некоторое влияние на схему:
- Напряжение заряда теперь положительное. Это то, что приводит к падающей форме волны — интегратор создает нисходящий наклон при подаче положительного входного сигнала.
- Транзистор теперь является транзистором PNP. Это связано с тем, что падающий пилообразный выход составляет от
0 Вдо-12 В, поэтому сторона коллектора транзистора будет более отрицательной, чем сторона эмиттера.
Транзистор PNP используется, так что транзистор может быть смещен в прямом направлении с отрицательным напряжением коллектор-эмиттер. Это также означает, что переключатель включается во время спада фронта тактового сигнала, потому что PNP-транзистор требует, чтобы база была более отрицательной, чем эмиттер, а дифференциатор создает отрицательный всплеск напряжения на спадающих фронтах тактового сигнала.
Он очень похож на Juno-106, но вот интерактивная анимация выходного сигнала генератора Juno-6 и 60:
Тактовая частота
Некоторые другие интересные особенности реализации Juno-6 и 60:
- Juno-6 и 60 не используют кварцевый генератор для управления часами, используемыми для генераторов. Вместо этого он использует аналоговый LC-генератор, который генерирует задающие часы от
1 МГцдо3,5 МГци делится теми же программируемыми таймерами прерываний, что и Juno-106. Причина, по которой он является переменным, заключается в том, что Juno-6 и 60 применяют изменение высоты тона и LFO, изменяя частоту основного тактового генератора.
Вместо этого у Juno-106 это вычисляет ЦП. - Точный используемый транзистор — 2SA1015. Это довольно обычный транзистор, и, вероятно, он был выбран просто из-за стоимости — большинство транзисторов в Juno — это транзистор или комплементарный NPN 2SC1815. В принципе, здесь можно использовать любой универсальный биполярный транзистор — я использовал 2N3906 для своих экспериментов.
- Используются операционные усилители TL08x, очень распространенные операционные усилители общего назначения. Когда-то серия TL08x имела более высокий уровень шума, чем серия TL07x. Это уже не так, и современные усилители практически идентичны. Если вы разрабатывали новый DCO и хотели выбрать более современный операционный усилитель, вы могли бы рассмотреть что-то вроде OPA164x.
Волнообразователи
Генераторы Juno могут выводить не только пилообразный сигнал — они также могут выводить импульсный сигнал с переменной шириной импульса и «вспомогательный» сигнал, который представляет собой прямоугольный сигнал с половиной входной частоты.
Все модели Juno 6, 60 и 106 генерируют эти сигналы одинаковым образом. Подволновая форма является самой простой. Так как это прямоугольный сигнал, который составляет половину тактовой частоты, тактовый вход отправляется через триггер D-типа, сконфигурированный как простая схема деления на два:
Форма импульса немного сложнее, потому что Juno позволяет изменять ширину импульса:
Умный способ генерировать пульсовую волну с переменной шириной импульса состоит в том, чтобы использовать пилообразный выход и наш старый друг компаратор:
Juno использует стандартный операционный усилитель TL08x в качестве инвертирующего компаратора 12 . Компаратор сравнивает пилообразную волну с регулируемым напряжением и переключает свой выход с включения на выключение, когда пилообразная волна превышает это напряжение. Если напряжение составляет 50 % диапазона, то ширина импульса будет равна 50 %, потому что компаратор переключится в середине сигнала.
Если напряжение выше, то компаратор будет оставаться включенным в течение более длительного периода времени и, следовательно, ширина импульса будет больше. Если напряжение ниже, компаратор будет оставаться включенным в течение более короткого периода времени, и ширина импульса будет меньше. Это немного легче понять с анимацией:
Частота
Ширина импульса
Вот и все! ✨
Ресурсы и дополнительная литература
Спасибо, что прочитали этот очень длинный пост. Я искренне надеюсь, что это было полезно и поучительно. Вот некоторые ресурсы, на которые вы, возможно, захотите взглянуть для дальнейшего чтения:
- Руководство по обслуживанию Juno 106, включая схемы
- Руководство по обслуживанию Juno 6, включая схемы
- Симуляция Circuit.js для конструкции 106
- Симуляция Circuit.js для конструкции 6 и 60
- Электрический друид — Roland Juno DCOs
- synthnerd — Roland Juno 6: DCO
- Голт! — Как работают DCO, отличия Juno 6/60/106, Korg Poly-61/800, Akai AX80, Kawaii SX240
Сноски
Честно говоря, было бы забавно наблюдать, как кто-то пытается нажать кнопку 440 раз в секунду ↩
Триггер Шмитта — это распространенный простой в использовании тип компаратора, который будет работать в практических схемах.
↩Обычно это достигается с помощью экспоненциального преобразователя . ↩
Схема, показанная на рисунке, на самом деле требует отрицательного управляющего напряжения , но в реальной схеме VCO она берет положительное управляющее напряжение и пропускает его через экспоненциальный преобразователь, прежде чем подавать его на генератор рампы. ↩
Дифференциатор RC представляет собой особый вид пассивного фильтра верхних частот. ↩
Управляет током базы и, следовательно, током коллектора. Подробнее об использовании транзистора в качестве переключателя можно прочитать в этой статье. ↩
Не знаю, есть ли у него «настоящее» название, но я называю это амплитудной компенсацией. 🤷♀️ ↩
Рассчитывается по формуле разряда конденсатора. ↩↩
Для полной зарядки или разрядки конденсатора требуется примерно в 5 раз больше времени, чем постоянная RC.
↩На самом деле это довольно сложно рассчитать, насколько мне известно — выходная мощность операционного усилителя постоянно падает во время фазы разряда, поэтому напряжение на конденсаторе также будет постоянно изменяться. ↩
Это совершенно не очевидно из схемы Juno-106. Меня это надолго сбило с толку! ↩
Использование операционного усилителя в качестве компаратора в некоторых случаях работает, но есть и специальные компоненты компаратора, которые обычно работают намного лучше. ↩
операционный усилитель%20генератор%20техническое описание схемы и примечания по применению
| Каталог технических данных | MFG и тип | Теги документов | |
|---|---|---|---|
ADsc901 Резюме: ad896 dac210gx op44fz pm248 ad513 CMP05GP AC1343 DAC02ACX1 AD2020 | Оригинал | 1С10/20
1С14/24/44/64/74
14-битный
16-битный
1341 г. н.э.
AD845
AD711
ADsc901
объявление896
dac210gx
op44fz
248 часов
объявление513
CMP05GP
AC1343
DAC02ACX1
AD2020 | |
TL0621 Резюме: LCD LM234 lf357 операционный усилитель LM324 маломощный четырехъядерный операционный усилитель OPAMP 747 LM318 регулятор TL071 операционный усилитель L7150* quad darlington k 105 jfet LS4558 | OCR-сканирование | АМ6012 АМ6012А DAC0806 DAC0807 DAC0808 L272/М L296/П L387A L601/2/3/4 L2720/22/24 TL0621 ЖК LM234 lf357 операционный усилитель Счетверенный операционный усилитель малой мощности LM324 ОУ 747 регулятор LM318 Операционный усилитель TL071 L7150* четырехъядерный Дарлингтон к 105 джфет LS4558 | |
2010 — ОУ Реферат: TL081ID LN180 LN240 stmicroelectronics c750 | Оригинал | ЛН180/ЛН240 LN180 LN240 операционный усилитель TL081ID стмикроэлектроника c750 | |
2012 — работа усилителя класса c Резюме: нет абстрактного текста | Оригинал | 25 мА работа усилителя класса c | |
ИС 741 ОПЕРАТОР Реферат: SAA 1251 7106CPL TDA2620 SAA1121 LM 4440 СХЕМА УСИЛИТЕЛЯ ЗВУКА сенсорный диммер TC 306H TDA 2060 TDA 2310 7107CPL | Оригинал | ||
2010 — Тест повторителя напряжения ОУ Реферат: операционный усилитель с регулируемой частотой psoc | Оригинал | ||
2010 — Недоступно Резюме: нет абстрактного текста | Оригинал | ||
2011 — Недоступно Резюме: нет абстрактного текста | Оригинал | 25 мА | |
2012 — Недоступно Резюме: нет абстрактного текста | Оригинал | 25 мА | |
2003 — АН1525А Резюме: нет абстрактного текста | Оригинал | АН1525 АН1525А | |
Аналоговый интерфейс Motorola, том 1 Резюме: нет абстрактного текста | OCR-сканирование | MPAA020 MPAA020 аналоговый интерфейс Motorola, том 1 | |
2005 — Недоступно Резюме: нет абстрактного текста | Оригинал | ММ1377, ММ1377 ММ1378 | |
2004 — интегратор операционных усилителей МГц Реферат: Схема повторителя напряжения AN2041 AN2168 ОУ AN2219 с открытым коллектором ASC10 Дэйв Ван Эсс | Оригинал | АН2223 CY8C24xxx, CY8C27xxx, CY8C28xxx, CY8C29xxx АН2041, АН2168, АН16833, АН2155 интегратор операционных усилителей мгц АН2041 схема повторителя напряжения АН2168 АН2219 ОУ с открытым коллектором ASC10 Дэйв Ван Эсс | |
АП4301 Реферат: операционный усилитель AP4301BP-C AP4301BM-D AP4301BM-C AP4301AP-D AP4301AP-C AP4301AM-D AP4301AM-C AP4301BP-D | Оригинал | AP4301 AP4301 операционный усилитель AP4301BP-C AP4301BM-D AP4301BM-C AP4301AP-D AP4301AP-C AP4301AM-D AP4301AM-C AP4301BP-D | |
1999 — «Шунтовой регулятор» Реферат: ШУНТ РЕГУЛЯТОР MM1378 Адаптер регулятора ОУ MM1377 Шунтирующий регулятор 100 В | Оригинал | ММ1377, ММ1377 ММ1378 «Шунтовой регулятор» ШУНТОВЫЙ РЕГУЛЯТОР ММ1378 операционный усилитель адаптер регулятора Шунтовой регулятор 100 В | |
2004 — BA5983 Резюме: HSOP-28 5v вход 4v выход операционный усилитель HSOP28 ba5983 HSOP28 AT5683 AT5683H HSOP-28 тепловой резистор 10K | Оригинал | AT5683 BA5983 AT5683 ХСОП-28 AT5683H 28-контактный 10Ф-1, BA5983 ХСОП-28 5В вход 4В выход операционный усилитель HSOP28 ba5983 HSOP28 AT5683H ХСОП-28 тепловая РЕЗИСТР 10K | |
2013 — Операционный усилитель 2013 Аннотация: схема операционного усилителя | Оригинал | ||
2008 – Недоступно Резюме: нет абстрактного текста | Оригинал | CY8C29/27/24xxx, CY8C23x33, CY8CLED08.04.16, CY8CLED04D01/02/03/04, CY8CNP102 CY8C26/25xxx CY8C27/24xxx | |
2005 — Недоступно Резюме: нет абстрактного текста | Оригинал | ММ1377, ММ1377 ММ1378 | |
2002 — ММ1378 Резюме: адаптер регулятора напряжения MM1377 125 vcc | Оригинал | ММ1377, ММ1377 ММ1378 ММ1378 Регулятор напряжения 125 В пост. тока адаптер регулятора | |
EM6819 Реферат: SO-08 qfn20 QFN-20 2 МГц TSSOP16 «Кристалл Генератор» 4 МГц 8 кГц 2 МГц даташит кристалл tssop16 EM6819F6-B100 EM6819F4 | Оригинал | ЭМ6819Ф2-А000 ЭМ6819Ф2-Б300 ЭМ6819Ф4-А005 ЭМ6819Ф4-А000 ЭМ6819Ф4-Б000 ЭМ6819Ф4-Б100 ЭМ6819Ф4-Б300 ЭМ6819Ф4-Б005 ЭМ6819Ф6-А000 ЭМ6819Ф6-Б100 EM6819 СО-08 qfn20 КФН-20 2 МГц TSSOP16 «Кристаллический осциллятор» 4 МГц 8 кГц кварцевый кристалл 2МГц цсоп16 EM6819F6-B100 ЭМ6819Ф4 | |
2004 — Недоступно Резюме: нет абстрактного текста | Оригинал | CY8C24123A CY8C24223A CY8C24423A 32-битный 14-битный | |
2013 – Недоступно Резюме: нет абстрактного текста | Оригинал | CY8C24123A CY8C24223A CY8C24423A 32-битный 14-битный | |
2009 — Саллен-Ки Аннотация: схемы применения операционных усилителей Z4 SOT23 Z14 SC70-6 sot23t Z8 SOT23 Z14 SOT23-6 z1 sot23 cmos операционный усилитель Z6 SOT23 | Оригинал | АН2995 ОТ23-5 СК70-5 ОТ23-6 СК70-6 Саллен-Ки схемы операционных усилителей Z4 SOT23 Z14 SC70-6 сот23т Z8 SOT23 З14 СОТ23-6 з1 сот23 КМОП операционный усилитель Z6 SOT23 | |
2000 — предусилитель сервопривода Резюме: AMP4 KA3012D KA3012D-02 KA3012D-02TF | Оригинал | КА3012Д КА3012Д серво предусилитель AMP4 КА3012Д-02 КА3012Д-02ТФ | |
Предыдущий 1 2 3 … 23 24 25 Далее
HARMAN KARDON AVR240 РУКОВОДСТВО ПО ОБСЛУЖИВАНИЮ Скачать Pdf
страница из 156
- Содержание
- Оглавление
- Исправление проблем
- Закладки
Реклама
Содержание
харман/кардон
7 X 50Вт 7.
1 КАНАЛОВЫЙ A/V РЕСИВЕР
ПРЕДВАРИТЕЛЬНОЕ РУКОВОДСТВО ПО ОБСЛУЖИВАНИЮ
ПРЕДУПРЕЖДЕНИЕ О ЭСР……………………………. ……2
ПРОВЕРКА НА УТЕЧКУ…………………………….3
ОСНОВНЫЕ ХАРАКТЕРИСТИКИ… ………………..4
УПАКОВКА……………………………. ………….5
ОРГАНЫ УПРАВЛЕНИЯ НА ПЕРЕДНЕЙ ПАНЕЛИ………………….6
СОЕДИНЕНИЯ НА ЗАДНЕЙ ПАНЕЛИ… ………….9
ФУНКЦИИ ПУЛЬТА ДИСТАНЦИОННОГО УПРАВЛЕНИЯ……….12
СОЕДИНЕНИЯ……………… ……………..16
ЭКСПЛУАТАЦИЯ……………………………..18
РУКОВОДСТВО ПО УСТРАНЕНИЮ НЕИСПРАВНОСТЕЙ… …………..24
СБРОС ПРОЦЕССОРА…………………….24
AVR240
СОДЕРЖАНИЕ
РАЗБОРКА …………………………………………….. 25
БЛОК В СБОРЕ. ……………………………26
СПИСОК ДЕТАЛЕЙ В СБОРЕ ………………27
РЕГУЛИРОВКА СМЕЩЕНИЯ УСИЛИТЕЛЯ.
………………..28
ТЕХНИЧЕСКИЙ СОВЕТ HK2003-01…………….. ………..29
БЛОК-СХЕМА……………………………..30
ПЕРЕЧЕНЬ ЭЛЕКТРИЧЕСКИХ ЧАСТЕЙ…….. ………….31
ЧЕРТЕЖИ ПЕЧАТНЫХ ПЛАТ………………….. .72
ВЫВОДЫ ДЛЯ ПОЛУПРОВОДНИКОВ……78
СХЕМЫ…………………… …………….149
ЭЛЕКТРИЧЕСКАЯ СХЕМА…………………..156
Harman/Kardon, Inc.
250 Crossways Park Dr.
Вудбери, Нью-Йорк 11797
Предыдущая страница
Следующая страница
Содержание
См. также Harman Kardon AVR240
Harman Kardon AVR240 Руководство по техническому обслуживанию 155 страниц
Руководство пользователя Harman Kardon AVR 240 64 страницы
Руководство пользователя Harman Kardon AVR 240 60 страниц
Дополнительные руководства для Harman Kardon AVR240
- Ресивер Harman-Kardon AVR 240 Руководство пользователя
Руководство пользователя аудио/видеоресивера Harman Consumer Group avr 240 (50 страниц)
- DVD-плеер Harman Kardon AVR 745 Брошюра
Harman kardon dvd 27: брошюра (40 страниц)
- Ресивер Harman Kardon AVR 140 Брошюра и технические характеристики
Harman kardon avr 140: брошюра (22 страницы)
- DVD-плеер Harman Kardon AVR 745 Брошюра
Harman kardon dvd 27: брошюра о продукте (20 страниц)
- Ресивер Harman Kardon AVR 140 Брошюра
Harman kardon avr 140: брошюра (6 страниц)
- Ресивер Harman-Kardon AVR 240 Краткое руководство пользователя
(4 страницы)
- Ресивер Harman Kardon AVR 240 Краткое руководство пользователя
Harman kardon avr 240: быстрый старт (4 страницы)
- Ресивер Harman Kardon AVR 240 Справочное руководство
Соединения на задней панели (1 стр.
) - Ресивер Harman Kardon AVR247 Руководство по обслуживанию
7 x 50 Вт 7.1-канальный аудио/видеоресивер (206 страниц)
- Ресивер Harman Kardon AVR 247 Руководство пользователя
(76 страниц)
- Ресивер Harman Kardon AVR 247 Руководство пользователя
Аудио/видео ресивер (60 стр.




А как поведёт себя инвертор трудно сказать. Однозначно на выходные клемы аппарата нужно ставить защитный конденсатор например мбгч-1-1 Мкф 500 в. ОП-240 вырабатывает высокое напряжение 3 Кв. без защитного конденсатора пробьёт выпрямитель на аппарате. Питание осциллятора ОП-240 переменный ток 60-80 вольт, значит отдельный источник ну и конечно коммутация. На постоянном токе осциллятор возбуждает дугу и отключается. Для РАДС осциллятор бывает иногда нужен, а для РДС ну не к чему весь этот «огород».
Импульсный осциллятор подключается параллельно к основному сварочному аппарату.
ru
Не нужно стучать многократно по изделию, не важно, это первый поджиг или повторный – все происходит мгновенно.
СИМВОЛ рез 352 256 R90
ОКНО 0 0 56 VНиз 2
ОКНО 3 32 56 VTop 2
SYMATTR имя_установки R3
Значение SYMATTR 100 тыс.
СИМВОЛ рез 576 224 R90
ОКНО 0 0 56 VНиз 2
ОКНО 3 32 56 VTop 2
SYMATTR имя_установки R4
Значение SYMATTR 102k
СИМВОЛ разрешение 576 336 R90
ОКНО 0 0 56 VНиз 2
ОКНО 3 32 56 VTop 2
SYMATTR имя_установки R5
Значение SYMATTR 2 Мб
СИМВОЛ рез -48 -80 R180
ОКНО 0 36 76 Левый 2
ОКНО 3 36 40 Слева 2
SYMATTR имя_установки R6
Значение SYMATTR 100 тыс.
СИМВОЛ диод 624 336 R270
ОКНО 0 32 32 VTop 2
ОКНО 3 0 32 VВнизу 2
SYMATTR имя_установки D1
Значение SYMATTR 1N4148
СИМВОЛ диод 688 384 R90
ОКНО 0 0 32 VВнизу 2
ОКНО 3 32 32 VВерх 2
SYMATTR InstName D2
Значение SYMATTR 1N4148
ТЕКСТ 296 -144 Слева 2 !.lib opamp.sub
ТЕКСТ 296 -104 Слева 2 !.ic V(mid_point)=1u
ТЕКСТ 294 -60 Левый 2 !.trans 1